通知设置 新通知
电话销售开场怎么引起客户兴趣?这10个方法绝对有用!
销售/客户管理 • 跳舞的小鱼 发表了文章 • 0 个评论 • 5107 次浏览 • 2019-03-22 11:29
但在电话销售中,由于不是跟客户面对面地来进行交流,彼此都看不到对方,通常用身体语言无法影响到对方。
所以在电话销售中很重要的一点就是你的声音,通过增强声音的感染力来对客户产生影响。
有人做过统计,在电话销售中,成功的因素大概有55%以上是跟声音相关的,剩下的45%才是与讲话的内容有关。
电话销售人讲话的方式和讲话的内容,这两者的有效结合才能对客户产生很大的影响力。
如果想利用自己的声音魅力吸引客户,那么在电话中销售人应该要注意以下五点:
1.热情
一定要注意自己讲话是否有热情。
想一下,跟客户在电话里交流时,如果你板着脸不笑,讲起话来相应地也很难有热情,所以这种热情程度跟你的身体语言有很大的关系。
你要尽可能地增加你的面部表情的丰富性,如果你希望靠热情来影响对方,你的面部表情就一定要丰富起来,要微笑。
同时要注意以下两点:
>>>>
(1)自我调节。
有时电话打多了感觉很疲倦,精神状态也会相应地越来越差。这就需要自我调节一下。在你精神状态不佳时打电话,一定要注意自己是在笑还是板着脸讲话。
如果电话室内有面镜子就不一样了,一旦看到镜子中的你在板着脸与客户通话,你就可以及时地提醒自己笑一笑,以增加自己的热诚度。
>>>>
(2)不要太热情。
太热情了也不好,因为凡事都应有个适量。人是有差别的,有的人喜欢跟热情的人交流,有的人却不喜欢和太热情的人打交道,这是跟人的性格有关的。
无论怎样,对于不是很熟悉的客户,不要在电话里表现得太过热情,太过热情了反而可能让对方觉得有点儿假。
2.语速
在增强声音的感染力方面还有一个很重要的因素就是讲话的语速。
如果语速太快,对方可能还没有听明白你在说什么,你说的话却已经结束了,这势必会影响你说话的效果。
当然也不能太慢,你讲话太慢,假如对方是性子急的人就肯定受不了。
所以打电话时的讲话语速要正常,就像面对面地交流时一样。
3.音量
你讲话的音量很重要,声音既不能太小也不能太大。
这是因为:
(1)打电话时说话的声音太小了容易使对方听不清或听不明白,甚至会因听不太清话音而误解了你的本意。
(2)打电话时说话的声音太大了,首先会过分地刺激人脑中的听觉神经,时间长了就会降低再听微小声音时的灵敏度。
其次,太大的声音对于人脑的听觉神经来说也是一种特殊的噪音,它会严重地扰乱人的正常情绪,如果你把握不好音量,可以请同事帮忙,先打个电话给同事,让他帮你听听,你的声音大小是否合适,然后进行调整。
4.音调
音调不要怪腔怪调,要自然,一定要做到抑扬顿挫,音调要有高、中、低之分,富于变化,不要太机械化。
有些电话销售人老是用一种音调跟所有客户讲话,好像是录音机播放的一样,缺少变化,因而自己的语言也就缺少生气。
相声演员姜昆曾说过一段相声,他是这样形容经典歌曲的:“经典歌曲刚开始时就像平地行走,音调较平,然后开始爬坡,音调往上走,爬到最高处时,突然往下,音调骤降,到结尾时,翻几个跟斗,音调也跟着绕几个圈。”
这样的歌曲唱出来后,那简直是是“余音绕梁,三日不绝”,既然电话销售是一门声音的艺术,那电话销售人就不得不下点功夫好好修炼一下自己的说话音调。
5.节奏
就是恰到好处的停顿。
这样就可以有时间来感知谈话进行的感觉,也让客户有机会参与到谈话中来。
大多数电话销售人都会犯一个毛病:只顾自己说,说完了就挂机。
高明的电话销售人可以做到根据客户的语言节奏来决定自己的节奏。从而使整个谈话非常投机、默契。
停顿的频率一般是每说两句话就停顿一、二秒钟较好。
例如,在你讲了一分钟时,你就应稍微停顿一下,不要一直不停地说下去,直到谈话结束。
因为你讲了很长时间,但是你不知道客户是否在听,也不知道客户听了你说的话后究竟有什么样的反应。
适当的停顿一下就可以更有效地吸引客户的注意力。客户示意你继续说,就能反映出他是在认真地听你说话。
停顿还有另一个好处,就是客户可能有问题要问你,你停顿下来,他才能借你停顿的机会向你提出问题。
6.发音的清晰度
清晰的发音可以很好地充分表达自己的专业性。
说话是否清晰跟语速有一定的关系,如果语速较慢相对就会清晰,这里需要强调的是,宁可语速慢一些,讲话时多费一些时间,也要保持声音的清晰。
7.语气
语气是电话销售人内心态度的晴雨表。
电话销售人的语气要求是:平和中有激情,耐心中有爱心,杜绝产生不耐烦的语气。
经常会遇到这类客户,给他讲第一次,没有听清楚,讲第二次也没有听清楚,到讲第三次时还不清楚,这时电话销售人解释一次,语气可以,解释第二次,也可以,解释第三次时就明显可以听出不耐烦的语气。
这时心里肯定这么想:“你怎么这么笨呀,都跟你讲三遍了,你还不清楚。”这种语气一流露出来,结果就是把客户给吓跑了。
8.带笑的声音
人们常说“伸手不打笑脸人”“相逢一笑泯恩仇”。
可见,这一笑威力有多大,上面两种情境是面对面才发生的。
可是,在电话里,对方看不到电话销售人的笑脸,怎么办?让客户听到电话销售人的微笑,带有微笑的声音是非常甜美动听的,也是极具感染力的。
在声音中放人笑容,并且笑出声来,这是一招很有杀伤力的电话销售技巧,因为人是追求美和快乐的动物,笑声则传达了一名电话销售人的快乐,电话那端的客户当然愿意和一个快乐的人交谈。
9.简洁
如果其所在公司有规定每个电话销售人每天要完成100个电话的话,那么,这时的语言表达就必须简洁。
做到这一点有一个小窍门,那就是每次打电话之前,将自己要表达的核心内容写一个提纲,然后在打电话时自己会胸有成竹,简单明了;
而如果没有这个提纲,想起什么就说什么,就会让对方觉得你的思路不清,说话罗嗦唠叨,拒绝就是很必然了。
10.在语言中注入情感
同样的一句话,用不同的情感来表达,效果是不一样的。
如果作为一名电话销售人不用心投入自己的工作,不用心关怀自己的客户,所有的方法都不会有用。
在现实中,很多电话销售人员只是一味地钻研电话销售的方法和技巧,却忘记了最重要的个人综合素质的修炼。
一个急功近利、粗俗无礼的人,方法用的再熟练,最终也只不过是得到了暂时的客户和带来一时的销售业绩,却并不能和客户长久的维持好关系,把业务做大。
只有发自内心地喜欢自己的工作、认真的对待客户的销售人才能让说出去的每一句话都饱含情感,富有生命使客户感动。 查看全部
但在电话销售中,由于不是跟客户面对面地来进行交流,彼此都看不到对方,通常用身体语言无法影响到对方。
所以在电话销售中很重要的一点就是你的声音,通过增强声音的感染力来对客户产生影响。
有人做过统计,在电话销售中,成功的因素大概有55%以上是跟声音相关的,剩下的45%才是与讲话的内容有关。
电话销售人讲话的方式和讲话的内容,这两者的有效结合才能对客户产生很大的影响力。
如果想利用自己的声音魅力吸引客户,那么在电话中销售人应该要注意以下五点:
1.热情
一定要注意自己讲话是否有热情。
想一下,跟客户在电话里交流时,如果你板着脸不笑,讲起话来相应地也很难有热情,所以这种热情程度跟你的身体语言有很大的关系。
你要尽可能地增加你的面部表情的丰富性,如果你希望靠热情来影响对方,你的面部表情就一定要丰富起来,要微笑。
同时要注意以下两点:
>>>>
(1)自我调节。
有时电话打多了感觉很疲倦,精神状态也会相应地越来越差。这就需要自我调节一下。在你精神状态不佳时打电话,一定要注意自己是在笑还是板着脸讲话。
如果电话室内有面镜子就不一样了,一旦看到镜子中的你在板着脸与客户通话,你就可以及时地提醒自己笑一笑,以增加自己的热诚度。
>>>>
(2)不要太热情。
太热情了也不好,因为凡事都应有个适量。人是有差别的,有的人喜欢跟热情的人交流,有的人却不喜欢和太热情的人打交道,这是跟人的性格有关的。
无论怎样,对于不是很熟悉的客户,不要在电话里表现得太过热情,太过热情了反而可能让对方觉得有点儿假。
2.语速
在增强声音的感染力方面还有一个很重要的因素就是讲话的语速。
如果语速太快,对方可能还没有听明白你在说什么,你说的话却已经结束了,这势必会影响你说话的效果。
当然也不能太慢,你讲话太慢,假如对方是性子急的人就肯定受不了。
所以打电话时的讲话语速要正常,就像面对面地交流时一样。
3.音量
你讲话的音量很重要,声音既不能太小也不能太大。
这是因为:
(1)打电话时说话的声音太小了容易使对方听不清或听不明白,甚至会因听不太清话音而误解了你的本意。
(2)打电话时说话的声音太大了,首先会过分地刺激人脑中的听觉神经,时间长了就会降低再听微小声音时的灵敏度。
其次,太大的声音对于人脑的听觉神经来说也是一种特殊的噪音,它会严重地扰乱人的正常情绪,如果你把握不好音量,可以请同事帮忙,先打个电话给同事,让他帮你听听,你的声音大小是否合适,然后进行调整。
4.音调
音调不要怪腔怪调,要自然,一定要做到抑扬顿挫,音调要有高、中、低之分,富于变化,不要太机械化。
有些电话销售人老是用一种音调跟所有客户讲话,好像是录音机播放的一样,缺少变化,因而自己的语言也就缺少生气。
相声演员姜昆曾说过一段相声,他是这样形容经典歌曲的:“经典歌曲刚开始时就像平地行走,音调较平,然后开始爬坡,音调往上走,爬到最高处时,突然往下,音调骤降,到结尾时,翻几个跟斗,音调也跟着绕几个圈。”
这样的歌曲唱出来后,那简直是是“余音绕梁,三日不绝”,既然电话销售是一门声音的艺术,那电话销售人就不得不下点功夫好好修炼一下自己的说话音调。
5.节奏
就是恰到好处的停顿。
这样就可以有时间来感知谈话进行的感觉,也让客户有机会参与到谈话中来。
大多数电话销售人都会犯一个毛病:只顾自己说,说完了就挂机。
高明的电话销售人可以做到根据客户的语言节奏来决定自己的节奏。从而使整个谈话非常投机、默契。
停顿的频率一般是每说两句话就停顿一、二秒钟较好。
例如,在你讲了一分钟时,你就应稍微停顿一下,不要一直不停地说下去,直到谈话结束。
因为你讲了很长时间,但是你不知道客户是否在听,也不知道客户听了你说的话后究竟有什么样的反应。
适当的停顿一下就可以更有效地吸引客户的注意力。客户示意你继续说,就能反映出他是在认真地听你说话。
停顿还有另一个好处,就是客户可能有问题要问你,你停顿下来,他才能借你停顿的机会向你提出问题。
6.发音的清晰度
清晰的发音可以很好地充分表达自己的专业性。
说话是否清晰跟语速有一定的关系,如果语速较慢相对就会清晰,这里需要强调的是,宁可语速慢一些,讲话时多费一些时间,也要保持声音的清晰。
7.语气
语气是电话销售人内心态度的晴雨表。
电话销售人的语气要求是:平和中有激情,耐心中有爱心,杜绝产生不耐烦的语气。
经常会遇到这类客户,给他讲第一次,没有听清楚,讲第二次也没有听清楚,到讲第三次时还不清楚,这时电话销售人解释一次,语气可以,解释第二次,也可以,解释第三次时就明显可以听出不耐烦的语气。
这时心里肯定这么想:“你怎么这么笨呀,都跟你讲三遍了,你还不清楚。”这种语气一流露出来,结果就是把客户给吓跑了。
8.带笑的声音
人们常说“伸手不打笑脸人”“相逢一笑泯恩仇”。
可见,这一笑威力有多大,上面两种情境是面对面才发生的。
可是,在电话里,对方看不到电话销售人的笑脸,怎么办?让客户听到电话销售人的微笑,带有微笑的声音是非常甜美动听的,也是极具感染力的。
在声音中放人笑容,并且笑出声来,这是一招很有杀伤力的电话销售技巧,因为人是追求美和快乐的动物,笑声则传达了一名电话销售人的快乐,电话那端的客户当然愿意和一个快乐的人交谈。
9.简洁
如果其所在公司有规定每个电话销售人每天要完成100个电话的话,那么,这时的语言表达就必须简洁。
做到这一点有一个小窍门,那就是每次打电话之前,将自己要表达的核心内容写一个提纲,然后在打电话时自己会胸有成竹,简单明了;
而如果没有这个提纲,想起什么就说什么,就会让对方觉得你的思路不清,说话罗嗦唠叨,拒绝就是很必然了。
10.在语言中注入情感
同样的一句话,用不同的情感来表达,效果是不一样的。
如果作为一名电话销售人不用心投入自己的工作,不用心关怀自己的客户,所有的方法都不会有用。
在现实中,很多电话销售人员只是一味地钻研电话销售的方法和技巧,却忘记了最重要的个人综合素质的修炼。
一个急功近利、粗俗无礼的人,方法用的再熟练,最终也只不过是得到了暂时的客户和带来一时的销售业绩,却并不能和客户长久的维持好关系,把业务做大。
只有发自内心地喜欢自己的工作、认真的对待客户的销售人才能让说出去的每一句话都饱含情感,富有生命使客户感动。
你的客户总是不讲真实情况 导致回访无门?
销售/客户管理 • 跳舞的小鱼 发表了文章 • 0 个评论 • 3322 次浏览 • 2019-03-21 11:00
一个客户告诉你他需要尽快得到方案,但是他没有告诉你至少三个月后公司才会考虑采购的事情;
一个客户告诉你他非常认可你的产品,但迟迟就是没有下一步计划。回想一下你是客户的场景。
当你想买一条符合你身材的裤子时,走进商店,服务员走过来热情的说“欢迎光临,您需要什么?”,你会怎么回答?
你确实需要一条符合身高175cm,浅蓝色,宽松,最好不超过300块的牛仔裤,但是你会告诉店员吗?
我们普遍会说“随便看看”,对吗?
当有保险推销员向你介绍保险时你会不耐烦的对他说“我都了解,我再考虑考虑”,但是你对保险真的了解吗,你会再考虑吗?
你是不是也经常对销售人员撒谎?
这里有一个重要概念:客户在销售初期是不会提出真实需求或者问题的,他们往往都在撒谎。
为什么客户会对销售人员撒谎?
因为这是面对“一见到购买信号就抓住不放”的销售人员的自我保护。
还有为了掩饰自己薄弱的一面,让你发现了痛点,很可能将自己置于不想要的风险之中,被动接受,丧失主动权。
如何避免这种情况对销售经理的干扰?
开始要找对人
客户的采购经理一直在寻找新的供应商,但是他不会跟前台说这件事情,而你有恰好有完美的解决方案,但是你只找了前台问客户是否需要,她一定告诉你不需要。
过程中要提问
如果客户告诉你他是决策者,那你要问时候还有其他决策人参与,谁有否决权?如果客户告诉你他想尽快的到方案,那你要问得到假设方案没问题,我们什么时候开始实施项目?
最后要接受拒绝
为了避免客户给你抛出这些模糊的概念那或者撒谎,你要告诉客户,你完全可以接受“不”,是的,你可以拒绝我,如果你真的不需要那么请无情的直接拒绝我吧!
当客户了解到拒绝并没有给你们的社交造成压力时,会更倾向于说出真相。你的目的就是得到真相,即使不是你想看到的。
客户说的每一句都要持怀疑态度,都要尽可能的核实。尤其是有你的其他同事共同参与的客户,你们间的信息大概率是不对称的。
经常会因为客户的一句话导致销售人员内部产生矛盾的事情,得不偿失。而往往客户反应的事情,不是含有谎言就是添油加醋。
客户在销售初期是不会提出真实需求或者问题的,他们往往都在撒谎。
那么在初次拜访完客户之后,接下来怎么能让自己做回访?回访该说些什么好?
需要回访的客户一般是两类:
>> 第一种是之前有需求的,有初步购买意向的。
>> 第二种是已经购买过的老客户,需要追销或者裂变新客户的。
第一种如果你不去跟踪回访的话,那么之前的努力都白费了,越优质的客户,你身边出现的竞争者会越多,既然已经跨越了最浪费时间的挖掘新客户阶段,第二阶段显得尤为重要。
因为客户不可能跟你见一次面,就同意第二天去看电影的,这时候再去回访他,约他的目的就是在进一步获取他的信任感,影响他的潜意识,树立他的内心产品的价值,达到成交的目的。
既然已经知道了每次回访的目的,那么这时候就根据产品的价值和项目的进展,有节奏的去回访客户。
每次拜访完客户,为了下次能够回访,得学会留个饵,这个饵就是就是你跟客户产生的一种隐形契约。
最简单的就是,在准备走的时候,来一句:某某总,我下周三再带着什么资料或产品来拜访你,客户即使不想见你,也会敷衍的说:好好好!
这其实无形中就给客户种下了一个心锚,当你再次出现的时候,就可以顺利的接着上次的饵打开话题了,继续沟通。
沟通完如果火候没到,下次还得过来的话,又继续下饵,只要客户对你一步步产生信任,他会对你的下一次到来越来越期待。
这种好处是,即使客户当时犹豫没购买,那么下次他在考虑这个产品的时候,会不自觉地想起你,你和他的约定就跟“阴影”一样,萦绕在他的心间。
当你下次再去拜访他时,成交的速度就很快了,因为在他的潜意识里已经接受你了。
我们是无法强迫客户下单的,只有让客户自己说服自己下单,客户的潜意识一旦认可你了,那么他就不再这么“理智”了。
因此,回访这一类客户注意两点:
1.把握好拜访客户的节奏。
2.每一次交谈完都留下“饵”。
我们再来说说,已经成交过得老客户,如何去回访。
这时候回访的目的一个是追销,一个是让老客户帮忙介绍新客户。
这里要强调的一点是,客户第一次成交难度往往非常大,但第二次、第三次就很容易了。
一个老客户的价值,90%都在后端,因为第一次的成交往往要投入大量的时间精力甚至金钱,但当他第一次和你成交之后,你们之间的信任感会急剧上升。
因此每一次回访老客户的时候,请告诉自己,第一次拼死拼活就挣个10块钱,现在有个不费吹灰之力的机会来赚90块钱,你要不要干。
有了金钱的刺激就有了强大的动力,为了让老客户再次购买,即使你是一个哑巴,我都相信你也能在客户面前用手语去聊天。
让老客户追销,在回访的时候,也要根据产品的特点和顾客的使用情况,来进行有节奏的追销。
追销针对的是客户重复使用的产品,时限比较短。
那还有一种是没有追销的,例如一次性的大投入设备使用,可能三五年都不换的,如果你想追销的话,可能还没等到老客户新需求,你自己先换公司了,说不定行业都换了。
因此对于这类客户,重点是让他帮忙转介绍。
让老客户转介绍的话,一方面后期服务肯定是要做好,让客户有物超所值的感觉。另一方面可以把老客户发展为代理,每次介绍,老客户都能获得一定的佣金。
当然现在很多人比较讨厌佣金模式,因为怕朋友知道后,以为自己是为了赚他的钱,这样影响友谊可就不好了。
建议是条件允许的情况下,定期给客户送节日礼品等维护客情往来,让老客户一直跟我们有往来人情,他为了这份人情,在朋友也有这方面需求的时候,只需要他不经意的介绍就行了。 查看全部
一个客户告诉你他全权负责此事,但是他没有告诉你最后还需要CFO的审批;
一个客户告诉你他需要尽快得到方案,但是他没有告诉你至少三个月后公司才会考虑采购的事情;
一个客户告诉你他非常认可你的产品,但迟迟就是没有下一步计划。回想一下你是客户的场景。
当你想买一条符合你身材的裤子时,走进商店,服务员走过来热情的说“欢迎光临,您需要什么?”,你会怎么回答?
你确实需要一条符合身高175cm,浅蓝色,宽松,最好不超过300块的牛仔裤,但是你会告诉店员吗?
我们普遍会说“随便看看”,对吗?
当有保险推销员向你介绍保险时你会不耐烦的对他说“我都了解,我再考虑考虑”,但是你对保险真的了解吗,你会再考虑吗?
你是不是也经常对销售人员撒谎?
这里有一个重要概念:客户在销售初期是不会提出真实需求或者问题的,他们往往都在撒谎。
为什么客户会对销售人员撒谎?
因为这是面对“一见到购买信号就抓住不放”的销售人员的自我保护。
还有为了掩饰自己薄弱的一面,让你发现了痛点,很可能将自己置于不想要的风险之中,被动接受,丧失主动权。
如何避免这种情况对销售经理的干扰?
开始要找对人
客户的采购经理一直在寻找新的供应商,但是他不会跟前台说这件事情,而你有恰好有完美的解决方案,但是你只找了前台问客户是否需要,她一定告诉你不需要。
过程中要提问
如果客户告诉你他是决策者,那你要问时候还有其他决策人参与,谁有否决权?如果客户告诉你他想尽快的到方案,那你要问得到假设方案没问题,我们什么时候开始实施项目?
最后要接受拒绝
为了避免客户给你抛出这些模糊的概念那或者撒谎,你要告诉客户,你完全可以接受“不”,是的,你可以拒绝我,如果你真的不需要那么请无情的直接拒绝我吧!
当客户了解到拒绝并没有给你们的社交造成压力时,会更倾向于说出真相。你的目的就是得到真相,即使不是你想看到的。
客户说的每一句都要持怀疑态度,都要尽可能的核实。尤其是有你的其他同事共同参与的客户,你们间的信息大概率是不对称的。
经常会因为客户的一句话导致销售人员内部产生矛盾的事情,得不偿失。而往往客户反应的事情,不是含有谎言就是添油加醋。
客户在销售初期是不会提出真实需求或者问题的,他们往往都在撒谎。
那么在初次拜访完客户之后,接下来怎么能让自己做回访?回访该说些什么好?
需要回访的客户一般是两类:
>> 第一种是之前有需求的,有初步购买意向的。
>> 第二种是已经购买过的老客户,需要追销或者裂变新客户的。
第一种如果你不去跟踪回访的话,那么之前的努力都白费了,越优质的客户,你身边出现的竞争者会越多,既然已经跨越了最浪费时间的挖掘新客户阶段,第二阶段显得尤为重要。
因为客户不可能跟你见一次面,就同意第二天去看电影的,这时候再去回访他,约他的目的就是在进一步获取他的信任感,影响他的潜意识,树立他的内心产品的价值,达到成交的目的。
既然已经知道了每次回访的目的,那么这时候就根据产品的价值和项目的进展,有节奏的去回访客户。
每次拜访完客户,为了下次能够回访,得学会留个饵,这个饵就是就是你跟客户产生的一种隐形契约。
最简单的就是,在准备走的时候,来一句:某某总,我下周三再带着什么资料或产品来拜访你,客户即使不想见你,也会敷衍的说:好好好!
这其实无形中就给客户种下了一个心锚,当你再次出现的时候,就可以顺利的接着上次的饵打开话题了,继续沟通。
沟通完如果火候没到,下次还得过来的话,又继续下饵,只要客户对你一步步产生信任,他会对你的下一次到来越来越期待。
这种好处是,即使客户当时犹豫没购买,那么下次他在考虑这个产品的时候,会不自觉地想起你,你和他的约定就跟“阴影”一样,萦绕在他的心间。
当你下次再去拜访他时,成交的速度就很快了,因为在他的潜意识里已经接受你了。
我们是无法强迫客户下单的,只有让客户自己说服自己下单,客户的潜意识一旦认可你了,那么他就不再这么“理智”了。
因此,回访这一类客户注意两点:
1.把握好拜访客户的节奏。
2.每一次交谈完都留下“饵”。
我们再来说说,已经成交过得老客户,如何去回访。
这时候回访的目的一个是追销,一个是让老客户帮忙介绍新客户。
这里要强调的一点是,客户第一次成交难度往往非常大,但第二次、第三次就很容易了。
一个老客户的价值,90%都在后端,因为第一次的成交往往要投入大量的时间精力甚至金钱,但当他第一次和你成交之后,你们之间的信任感会急剧上升。
因此每一次回访老客户的时候,请告诉自己,第一次拼死拼活就挣个10块钱,现在有个不费吹灰之力的机会来赚90块钱,你要不要干。
有了金钱的刺激就有了强大的动力,为了让老客户再次购买,即使你是一个哑巴,我都相信你也能在客户面前用手语去聊天。
让老客户追销,在回访的时候,也要根据产品的特点和顾客的使用情况,来进行有节奏的追销。
追销针对的是客户重复使用的产品,时限比较短。
那还有一种是没有追销的,例如一次性的大投入设备使用,可能三五年都不换的,如果你想追销的话,可能还没等到老客户新需求,你自己先换公司了,说不定行业都换了。
因此对于这类客户,重点是让他帮忙转介绍。
让老客户转介绍的话,一方面后期服务肯定是要做好,让客户有物超所值的感觉。另一方面可以把老客户发展为代理,每次介绍,老客户都能获得一定的佣金。
当然现在很多人比较讨厌佣金模式,因为怕朋友知道后,以为自己是为了赚他的钱,这样影响友谊可就不好了。
建议是条件允许的情况下,定期给客户送节日礼品等维护客情往来,让老客户一直跟我们有往来人情,他为了这份人情,在朋友也有这方面需求的时候,只需要他不经意的介绍就行了。
如何建立长期稳定的客户关系?—老板必读
销售/客户管理 • 红圈小管家 发表了文章 • 0 个评论 • 4042 次浏览 • 2019-03-20 10:21
一只木桶上有很多洞,这些洞分别代表不同的名字:粗鲁、没有存货、劣质服务、未经训练的员工、质量低劣、选择性差等。
桶中流出的水比作客户,企业为了保住原有的营业额,必须从桶顶不断注入“新客户”来补充流失的客户,这是一个昂贵的、没有尽头的过程。
而堵住漏洞进来的则远不止客户数量的维持和提高,留下来的客户意味着“客户质量的提高”。
由此可见,从企业的角度来说,与客户建立长期、稳定和良好的关系是增加企业利润的一个很重要的因素。
客户管理有哪些类型?
伙伴型的客户关系、基本型的客户关系、被动型的客户关系、负责型的客户关系和主动型的客户关系。
这五种类型之间,并不具有简单的优劣势对比程度或顺序,因为企业所采用的客户关系类型,既然取决于它的产品以及客户的特征。
那么不同企业甚至同一企业,在对待不同的客户时,就有可能采用不同类型的客户关系。
例如,宝洁公司与其洗发水、洗衣粉等的消费客户之间是一种被动型关系,宝洁公司设立客户抱怨处理机构,听取客户的意见,处理客户投诉,改进产品;但是宝洁和沃尔玛之间却可以建立互惠互利的伙伴关系。
菲利普·科特勒提出,企业可以根据其客户的数量,以及产品的边际利润水平,选择合适的客户关系类型。
由于维持企业客户关系的较高水平需要消耗大量资源,因此企业必须根据实际情况采取灵活对策,选择适当的客户关系。
伙伴型关系的选择
如果企业在面对少量的客户时,提供的产品或服务的利润水平比较高,就应采取伙伴型的客户关系,在取得客户的同时,自己也获得丰厚的回报。
例如,对生产大型产品和特殊产品的企业,则需要和客户加强联系,按照用户的需要进行产品的开发和生产,并保证能满足用户的要求。
波音公司就与它的客户保持紧密的伙伴关系,既满足了客户的需要,又让企业得以发展。
基本型关系的选择
一般来讲,如果产品和服务的边际利润水平很低,客户数量极其庞大,那么企业会倾向与采用基本型的客户关系;否则,可能因为售后服务的较高成本而出现亏损。
如生产日用品的企业一般都采用基本型的关系,企业所要做的只是建立售后服务部门,搞好产品的售后服务工作,对客户在使用产品中提出的问题进行解答并解决问题。
其余类型关系的选择
企业所把握和能够影响的资源条件决定了客户关系的实际水平,其余类型的关系可由企业自行选择和组合。
客户认为已经接收的服务水平是个认知水平,这和客户关系的实际水平一般都存在差异,因为客户在认知过程中加上了主观的因素作为判断的依据。
如果客户与企业的关系越好,对每次交易的评价就会越高。这样的良性循环机会造就忠诚的客户。
因此,企业对客户关系进行管理或改进的目标,应是想着为每个客户提供满意服务,并提高产品的边际利润水平的方向转变。
由客户的忠诚度和销售额建立不同的客户关系
企业与客户的关系是十分复杂的,因企业与客户的相互依赖程度、客户的忠诚度不同而具有不同的形式和特征。
由客户的忠诚度和销售额,对企业的全部客户按照一定的标准进行分类,根据具体的情况建立不同的客户关系。企业进行客户关系选择时应当首先考虑客户忠诚度。
衡量客户忠诚度的指标有很多,如客户重复购买的次数、客户购买量占其对产品总需求的比例、客户对本企业产品品牌的关注程度、客户对竞争产品的态度等因素都应当着重考虑。
如果企业对客户的忠诚度水平判断不准,客户关系的选择可能就不适当。例如,对于一位十分忠诚的客户,如企业按照被动型或基本型的客户关系对待,会影响客户的忠诚度。
客户的销售额由于直接反应企业从该客户身上获利的程度,所以企业在选择客户关系时还要考虑销售额指标。
因此,在客户管理中,企业需要进行客户关系类型分析,以了解客户与企业联系的动机、要求条件,以及企业的有利和不利条件,充分利用一切可能的机会,采取相应的信息交流、产品、服务和价格策略等,以取得客户的全面信任,建立良好的企业客户关系。
而且,企业必须从客户的角度来考虑客户关系。对于企业来说,不是单纯地为了获取收入和利润而寻找一个钱袋饱满的客户,然后诱惑他尽可能多地从钱袋里掏出钱来。
现在,评价客户关系必须完全站在客户的立场,这一点是很重要的。企业必须理解客户是如何看待和定义客户关系的。 查看全部
一只木桶上有很多洞,这些洞分别代表不同的名字:粗鲁、没有存货、劣质服务、未经训练的员工、质量低劣、选择性差等。
桶中流出的水比作客户,企业为了保住原有的营业额,必须从桶顶不断注入“新客户”来补充流失的客户,这是一个昂贵的、没有尽头的过程。
而堵住漏洞进来的则远不止客户数量的维持和提高,留下来的客户意味着“客户质量的提高”。
由此可见,从企业的角度来说,与客户建立长期、稳定和良好的关系是增加企业利润的一个很重要的因素。
客户管理有哪些类型?
伙伴型的客户关系、基本型的客户关系、被动型的客户关系、负责型的客户关系和主动型的客户关系。
这五种类型之间,并不具有简单的优劣势对比程度或顺序,因为企业所采用的客户关系类型,既然取决于它的产品以及客户的特征。
那么不同企业甚至同一企业,在对待不同的客户时,就有可能采用不同类型的客户关系。
例如,宝洁公司与其洗发水、洗衣粉等的消费客户之间是一种被动型关系,宝洁公司设立客户抱怨处理机构,听取客户的意见,处理客户投诉,改进产品;但是宝洁和沃尔玛之间却可以建立互惠互利的伙伴关系。
菲利普·科特勒提出,企业可以根据其客户的数量,以及产品的边际利润水平,选择合适的客户关系类型。
由于维持企业客户关系的较高水平需要消耗大量资源,因此企业必须根据实际情况采取灵活对策,选择适当的客户关系。
伙伴型关系的选择
如果企业在面对少量的客户时,提供的产品或服务的利润水平比较高,就应采取伙伴型的客户关系,在取得客户的同时,自己也获得丰厚的回报。
例如,对生产大型产品和特殊产品的企业,则需要和客户加强联系,按照用户的需要进行产品的开发和生产,并保证能满足用户的要求。
波音公司就与它的客户保持紧密的伙伴关系,既满足了客户的需要,又让企业得以发展。
基本型关系的选择
一般来讲,如果产品和服务的边际利润水平很低,客户数量极其庞大,那么企业会倾向与采用基本型的客户关系;否则,可能因为售后服务的较高成本而出现亏损。
如生产日用品的企业一般都采用基本型的关系,企业所要做的只是建立售后服务部门,搞好产品的售后服务工作,对客户在使用产品中提出的问题进行解答并解决问题。
其余类型关系的选择
企业所把握和能够影响的资源条件决定了客户关系的实际水平,其余类型的关系可由企业自行选择和组合。
客户认为已经接收的服务水平是个认知水平,这和客户关系的实际水平一般都存在差异,因为客户在认知过程中加上了主观的因素作为判断的依据。
如果客户与企业的关系越好,对每次交易的评价就会越高。这样的良性循环机会造就忠诚的客户。
因此,企业对客户关系进行管理或改进的目标,应是想着为每个客户提供满意服务,并提高产品的边际利润水平的方向转变。
由客户的忠诚度和销售额建立不同的客户关系
企业与客户的关系是十分复杂的,因企业与客户的相互依赖程度、客户的忠诚度不同而具有不同的形式和特征。
由客户的忠诚度和销售额,对企业的全部客户按照一定的标准进行分类,根据具体的情况建立不同的客户关系。企业进行客户关系选择时应当首先考虑客户忠诚度。
衡量客户忠诚度的指标有很多,如客户重复购买的次数、客户购买量占其对产品总需求的比例、客户对本企业产品品牌的关注程度、客户对竞争产品的态度等因素都应当着重考虑。
如果企业对客户的忠诚度水平判断不准,客户关系的选择可能就不适当。例如,对于一位十分忠诚的客户,如企业按照被动型或基本型的客户关系对待,会影响客户的忠诚度。
客户的销售额由于直接反应企业从该客户身上获利的程度,所以企业在选择客户关系时还要考虑销售额指标。
因此,在客户管理中,企业需要进行客户关系类型分析,以了解客户与企业联系的动机、要求条件,以及企业的有利和不利条件,充分利用一切可能的机会,采取相应的信息交流、产品、服务和价格策略等,以取得客户的全面信任,建立良好的企业客户关系。
而且,企业必须从客户的角度来考虑客户关系。对于企业来说,不是单纯地为了获取收入和利润而寻找一个钱袋饱满的客户,然后诱惑他尽可能多地从钱袋里掏出钱来。
现在,评价客户关系必须完全站在客户的立场,这一点是很重要的。企业必须理解客户是如何看待和定义客户关系的。
销售该怎么拜访客户 维护好客情?
销售/客户管理 • 红圈小管家 发表了文章 • 0 个评论 • 3373 次浏览 • 2019-03-19 10:32
很多公司的发展主要靠行业趋势,在市场好的时候其实无所谓帮你,因为客户本身也需要采购;当市场不好时,你平时“下的功夫”就会暴露出其实毫无意义,让你在办公室坐坐,请你吃几顿饭这都是小事,想让客户额外付出现金、风险帮你做业绩,不可能,这就是现实。
销售很忌讳一点:交浅言深。
跟客户刚认识没几天,面都没见过两次,帮着客户处理了一些流程性问题,以后就总想着让客户帮你多做业绩,也是很让人反感的,你认为你对客户的价值在哪里?
专业的销售经理应该做“专业客情”,至少要做到顾问式销售经理。
你应该是行业的专家,在客户采购你的产品的前中后期都有适合客户的解决方案,让客户通过你的产品或者服务提升利润或者降低成本,给客户带去真正的利益。
当客户发现听你的可以赚钱时,他就会真的信任你,真的尊重你,才有可能会在大家都不容易时候同舟共济。
专业的销售经理不仅仅与成交客户保持紧密的关系,还包括那些无法成就的客户。
不少时候客户希望达成合作,但由于客观条件短时间内确实没有办法达成,此时销售经理应该做的就是为客做一个“顾问”,给客户提出建议,帮助解决问题,与客户建立良好的专业客情,一旦时机成熟,那么机会自然是你的。
你可以和客户成为朋友,在他需要的时候倾听,同情,给他适当的建议,但这种友谊不要超过业务关系。
销售与客户之间,只有“专业客情”没有“友情”一说,除非有人不干了。
我曾经同时负责三个城市的业务,每个城市都有一个核心客户,我为了提高客户的业绩所以严格要求每一个客户的团队,我们每天聊的都是工作,我只做“专业客情”。
正因为如此,直到今天,客户仍对我保持尊重,我们现在是朋友关系了。销售经理与客户具有成朋友的基础,但不能做朋友。
朋友的忙是要帮的,但是朋友的忙与公司的利益产生冲突时无论如何选择,都会有人受伤。
所以要建立“专业客情”,从专业角度处理问题,那么结果大家都可以接受。
牢记:专业的出租司机不会因为跟乘客聊的开心畅快就不收费;
作为专业的销售更不应该因为个人之间的交情与职业之间的责任发生冲突。
关系一旦变的模糊,就不可能变回清晰。
那么约了意向客户后总找不到聊天的切入点,尤其是年纪稍长一点的,总是硬找话题怎么办?
很明显是这样的逻辑:越是年纪长的,越聊不到一起!!
我们分析一下,年纪长的人在企业里有什么特点:
1、职位相对高。
越是年龄大的,职位相对越高。这是普遍现象,虽然不绝对。面对职位高的人,和面对普通的采购,能一样吗?
客户的真实需求你在和一线岗位的人早就摸透了。也就是说,销售人员在拜访采购总监或者董事长的时候,早就在技术人员或者采购那里知道他们需要什么了。
2、阅历丰富。
就问我们自己,是不是年龄越大,见识越多?你和十年前的自己还是一样的见识吗?当然不一样。
你和小学生谈论互联网模式、云计算、产品售后,他能懂吗?
小学生找你推销铅笔,你怎么能耐住性子跟小学生聊天,你会不会换位思考,年纪长的人跟你聊天时,他有没有兴趣?
作为销售,你可以没有管理经验、生产经验、采购经验,和他们聊,未必聊不到一块去。
销售有句话,永远不能丢的话:站在对方的立场考虑问题。大家难道都忘了?
解决方法:
一,谦虚的心态虚心请教。
好为人师,是人的通性。谁不喜欢显摆,谁不喜欢教育年轻人。
比如说:王总,您经验丰富,你看我现在遇到这么个情况,你帮忙分析分析,我在公司干了2年了,就是提不起来,也不知道咋办,希望找到高人指点一下,请您把把脉。
你就看吧,这话题他要是不给你讲上半个小时都怪了。这样还愁没有话题展开聊下去吗?
二,在专业上给予高度肯定。
比如:“王总,在这个行当,别的咱不说,就整个xx市,有谁还比您专业,我不跑您这我去哪儿,跑到哪儿人都说您说一没人说二,您给个意见”。
这帽子,他摘的下来?还不逮着机会赶紧给你讲讲行业的发展史?
三,高手对决。
业务做得久了,你知道自己的专业能力,你就尝试跟这些人交流一下,就跟下棋一样,如果旗鼓相当,他会发自内心觉得“后生可畏”。
这个仅限于最高级别的销售,我们一般称之为“顾问式销售”,用你的专业能力征服他,让对方佩服你的专业。
比如你可以很直接告诉他:贵公司的锅炉技术还是在沿用60年代苏联那一套,虽然故障率低但是浪费严重,充分燃烧只有75%,90年代德国技术就突破85%了,武汉和郑州发电厂都在用,您肯定知道对吧,现在我们的设备能达到95%,环保没的说,价格你自己看,贵15%,一年的煤节省出来了。你看他怎么接茬!不过从题主的描述来看,还是差的远。
四,居高临下。
在交流过程中,让他有一种刘备见着诸葛亮的感觉。
尤其是很多传统领域的企业家,他们得益于改革开放经济高速发展,事业做起来了,但是管理水平还是夫妻店式。
你稍微给他梳理一下业务模式、组织架构,天天邀请你去给他们上课,你一去公司,他能把全公司喊过来。
这需要我们除了业务能力之外,在战略高度、行业发展趋势、行业外信息、国内外行业信息、上下游产业链、近似产品等掌握大量信息。这是个长期工程。
总之,年龄大、阅历深的人,关注点很少纠结在产品和服务本身等细节问题,更多的是从全局等宏观角度思考问题。 查看全部
很多公司的发展主要靠行业趋势,在市场好的时候其实无所谓帮你,因为客户本身也需要采购;当市场不好时,你平时“下的功夫”就会暴露出其实毫无意义,让你在办公室坐坐,请你吃几顿饭这都是小事,想让客户额外付出现金、风险帮你做业绩,不可能,这就是现实。
销售很忌讳一点:交浅言深。
跟客户刚认识没几天,面都没见过两次,帮着客户处理了一些流程性问题,以后就总想着让客户帮你多做业绩,也是很让人反感的,你认为你对客户的价值在哪里?
专业的销售经理应该做“专业客情”,至少要做到顾问式销售经理。
你应该是行业的专家,在客户采购你的产品的前中后期都有适合客户的解决方案,让客户通过你的产品或者服务提升利润或者降低成本,给客户带去真正的利益。
当客户发现听你的可以赚钱时,他就会真的信任你,真的尊重你,才有可能会在大家都不容易时候同舟共济。
专业的销售经理不仅仅与成交客户保持紧密的关系,还包括那些无法成就的客户。
不少时候客户希望达成合作,但由于客观条件短时间内确实没有办法达成,此时销售经理应该做的就是为客做一个“顾问”,给客户提出建议,帮助解决问题,与客户建立良好的专业客情,一旦时机成熟,那么机会自然是你的。
你可以和客户成为朋友,在他需要的时候倾听,同情,给他适当的建议,但这种友谊不要超过业务关系。
销售与客户之间,只有“专业客情”没有“友情”一说,除非有人不干了。
我曾经同时负责三个城市的业务,每个城市都有一个核心客户,我为了提高客户的业绩所以严格要求每一个客户的团队,我们每天聊的都是工作,我只做“专业客情”。
正因为如此,直到今天,客户仍对我保持尊重,我们现在是朋友关系了。销售经理与客户具有成朋友的基础,但不能做朋友。
朋友的忙是要帮的,但是朋友的忙与公司的利益产生冲突时无论如何选择,都会有人受伤。
所以要建立“专业客情”,从专业角度处理问题,那么结果大家都可以接受。
牢记:专业的出租司机不会因为跟乘客聊的开心畅快就不收费;
作为专业的销售更不应该因为个人之间的交情与职业之间的责任发生冲突。
关系一旦变的模糊,就不可能变回清晰。
那么约了意向客户后总找不到聊天的切入点,尤其是年纪稍长一点的,总是硬找话题怎么办?
很明显是这样的逻辑:越是年纪长的,越聊不到一起!!
我们分析一下,年纪长的人在企业里有什么特点:
1、职位相对高。
越是年龄大的,职位相对越高。这是普遍现象,虽然不绝对。面对职位高的人,和面对普通的采购,能一样吗?
客户的真实需求你在和一线岗位的人早就摸透了。也就是说,销售人员在拜访采购总监或者董事长的时候,早就在技术人员或者采购那里知道他们需要什么了。
2、阅历丰富。
就问我们自己,是不是年龄越大,见识越多?你和十年前的自己还是一样的见识吗?当然不一样。
你和小学生谈论互联网模式、云计算、产品售后,他能懂吗?
小学生找你推销铅笔,你怎么能耐住性子跟小学生聊天,你会不会换位思考,年纪长的人跟你聊天时,他有没有兴趣?
作为销售,你可以没有管理经验、生产经验、采购经验,和他们聊,未必聊不到一块去。
销售有句话,永远不能丢的话:站在对方的立场考虑问题。大家难道都忘了?
解决方法:
一,谦虚的心态虚心请教。
好为人师,是人的通性。谁不喜欢显摆,谁不喜欢教育年轻人。
比如说:王总,您经验丰富,你看我现在遇到这么个情况,你帮忙分析分析,我在公司干了2年了,就是提不起来,也不知道咋办,希望找到高人指点一下,请您把把脉。
你就看吧,这话题他要是不给你讲上半个小时都怪了。这样还愁没有话题展开聊下去吗?
二,在专业上给予高度肯定。
比如:“王总,在这个行当,别的咱不说,就整个xx市,有谁还比您专业,我不跑您这我去哪儿,跑到哪儿人都说您说一没人说二,您给个意见”。
这帽子,他摘的下来?还不逮着机会赶紧给你讲讲行业的发展史?
三,高手对决。
业务做得久了,你知道自己的专业能力,你就尝试跟这些人交流一下,就跟下棋一样,如果旗鼓相当,他会发自内心觉得“后生可畏”。
这个仅限于最高级别的销售,我们一般称之为“顾问式销售”,用你的专业能力征服他,让对方佩服你的专业。
比如你可以很直接告诉他:贵公司的锅炉技术还是在沿用60年代苏联那一套,虽然故障率低但是浪费严重,充分燃烧只有75%,90年代德国技术就突破85%了,武汉和郑州发电厂都在用,您肯定知道对吧,现在我们的设备能达到95%,环保没的说,价格你自己看,贵15%,一年的煤节省出来了。你看他怎么接茬!不过从题主的描述来看,还是差的远。
四,居高临下。
在交流过程中,让他有一种刘备见着诸葛亮的感觉。
尤其是很多传统领域的企业家,他们得益于改革开放经济高速发展,事业做起来了,但是管理水平还是夫妻店式。
你稍微给他梳理一下业务模式、组织架构,天天邀请你去给他们上课,你一去公司,他能把全公司喊过来。
这需要我们除了业务能力之外,在战略高度、行业发展趋势、行业外信息、国内外行业信息、上下游产业链、近似产品等掌握大量信息。这是个长期工程。
总之,年龄大、阅历深的人,关注点很少纠结在产品和服务本身等细节问题,更多的是从全局等宏观角度思考问题。
怎么让客户快速跟我成交 哪种客户能快速签单?
销售/客户管理 • 红圈小管家 发表了文章 • 0 个评论 • 3441 次浏览 • 2019-03-18 11:08
每个sales的CRM客户关系管理系统里面都积累了很多客户,但并不是对每个客户都要均衡用力,对客户进行分类的一个最重要的原因就是:提升工作效率。
如果客户的购买意愿不怎么强烈,而你却把它判断成A类客户,上门沟通时间加上来回路上花费的时间,差不多三个小时,浪费了这么多的时间,最终还没有签掉这个客户,只是用这三个小时的时间证明了这个客户不是A类客户。
如果我们早知道ABCD类客户的重要性的话,就不会浪费这么长的时间。
那么,我们应该按照什么标准对客户进行分类?
怎么界定客户的呢:
只要是A类客户,从开发到二次跟进,在3到7天之内就把他签掉,最多十天;
B类客户要在20天之内签掉,
C类客户是在30天之内签掉的客户;
但凡不是这样的客户,就直接把他归为D类,不要再去跟进了。
随着市场竞争越来越激烈,这个时间范围的界定并不是固定的。
举个例子,如果你的竞对对A类客户的定义是在十天之内要签掉,那么你可能就要在5到10天之内把这个A类客户签掉。也就是说,如果能快速签掉一个客户,就不要等更长的时间。
为什么不能花时间养客户?
因为很多客户已经被竞对、被很多同行培养成熟了,不管你是卖SaaS、卖广告、卖产品服务还是卖其他产品,客户都已经被相应的同行或者市场教育过很多次。
所以既然客户不需要再次被教育,摆在任何一个销售面前的就是——怎么让客户快速跟我成交,变成我的客户!
你不需要对客户反复强调:我的服务是这样子的、这个产品是这样的、广告是这样的……不需要再花时间跟客户普及产品功能和专业知识,也不需要给客户留出三五天的思考时间,再去跟进;
只需要向客户传递你的服务、产品能创造的价值就可以。
只要客户认可你的价值,就会因为这份价值而买单。
那么,哪种客户能快速签下单来?
我们先来看下客户分类的依据,有三个标签:是否是第一KP、有无购买需求、有无购买能力。
A类客户指的是:见到了第一KP、有购买需求、有购买能力,以上三个条件皆满足。
Sales把产品介绍清楚,解决掉客户的疑惑,向客户明确传达产品能创造的价值,剩下的就是客户何时签约的问题。
如果A类客户没有购买你的产品,那这个客户就直接变成D类客户,没有从A到B,B不行,再到C,最后再归类成D的过程,他就是根本不会购买你的产品。
今天的销售是一种价值认可和价值传递的过程。
B类客户是可能没有见到第一KP,见到了第二或者第三KP;客户有需求、认可产品的价值,有购买能力。
举个例子,今天和客户见完面之后,你和他聊得很清楚,解决掉了他的疑惑,客户也认可你的价值,唯一的问题就是他没有办法做主,需要跟第一或者第二KP沟通过后才能确定。
B类客户是可能在20天左右的时间内成交的。
C类客户指的是见到了企业当中真正使用产品的负责人,他不是第一KP,他是第二、第三KP,相当于一家企业的副总经理、销售总监,或者经理。但这个角色至关重要,因为是他负责的部门要用你的这款产品。
那么,如果客户认可你的产品,他还需要向上汇报两层,经过他的部门老大和最终KP的认可后,才有签单的可能,相当于3.0的签约难度系数。
C类客户在30天左右的时间内,有机会被close掉。
什么叫D类客户?就是他根本不会购买,对产品价值不认可,也没有购买能力,不需要再去跟进。
很多sales都说自己每天都很忙碌,要找客户资料、打电话约客户、在外面跑一天,忙到没有时间学习、进修。
所以,sales对自己的时间、对每一个客户、对自己更应该负责任。
负责任指的是:当和客户谈完,离开客户大门的时候,内心非常清晰、非常明了的知道你和这个客户谈到什么状态,哪些是确认好的信息,哪些还需要进一步确认。
-THE END-
对客户进行分类管理和推进能大幅度提升签约效率,如果sales目前还不具备客户分类推进和管理的能力,可以通过大量的实战,不断提升自己的段位,也将迎来自己业绩上的回报! 查看全部
我们经常听到sales说今天见到了一个A类客户,新增了3个B类客户,开掉了一个D类客户;那么什么是ABCD类客户?是按照什么标准划分的?为什么要对客户进行分类?
每个sales的CRM客户关系管理系统里面都积累了很多客户,但并不是对每个客户都要均衡用力,对客户进行分类的一个最重要的原因就是:提升工作效率。
如果客户的购买意愿不怎么强烈,而你却把它判断成A类客户,上门沟通时间加上来回路上花费的时间,差不多三个小时,浪费了这么多的时间,最终还没有签掉这个客户,只是用这三个小时的时间证明了这个客户不是A类客户。
如果我们早知道ABCD类客户的重要性的话,就不会浪费这么长的时间。
那么,我们应该按照什么标准对客户进行分类?
怎么界定客户的呢:
只要是A类客户,从开发到二次跟进,在3到7天之内就把他签掉,最多十天;
B类客户要在20天之内签掉,
C类客户是在30天之内签掉的客户;
但凡不是这样的客户,就直接把他归为D类,不要再去跟进了。
随着市场竞争越来越激烈,这个时间范围的界定并不是固定的。
举个例子,如果你的竞对对A类客户的定义是在十天之内要签掉,那么你可能就要在5到10天之内把这个A类客户签掉。也就是说,如果能快速签掉一个客户,就不要等更长的时间。
为什么不能花时间养客户?
因为很多客户已经被竞对、被很多同行培养成熟了,不管你是卖SaaS、卖广告、卖产品服务还是卖其他产品,客户都已经被相应的同行或者市场教育过很多次。
所以既然客户不需要再次被教育,摆在任何一个销售面前的就是——怎么让客户快速跟我成交,变成我的客户!
你不需要对客户反复强调:我的服务是这样子的、这个产品是这样的、广告是这样的……不需要再花时间跟客户普及产品功能和专业知识,也不需要给客户留出三五天的思考时间,再去跟进;
只需要向客户传递你的服务、产品能创造的价值就可以。
只要客户认可你的价值,就会因为这份价值而买单。
那么,哪种客户能快速签下单来?
我们先来看下客户分类的依据,有三个标签:是否是第一KP、有无购买需求、有无购买能力。
A类客户指的是:见到了第一KP、有购买需求、有购买能力,以上三个条件皆满足。
Sales把产品介绍清楚,解决掉客户的疑惑,向客户明确传达产品能创造的价值,剩下的就是客户何时签约的问题。
如果A类客户没有购买你的产品,那这个客户就直接变成D类客户,没有从A到B,B不行,再到C,最后再归类成D的过程,他就是根本不会购买你的产品。
今天的销售是一种价值认可和价值传递的过程。
B类客户是可能没有见到第一KP,见到了第二或者第三KP;客户有需求、认可产品的价值,有购买能力。
举个例子,今天和客户见完面之后,你和他聊得很清楚,解决掉了他的疑惑,客户也认可你的价值,唯一的问题就是他没有办法做主,需要跟第一或者第二KP沟通过后才能确定。
B类客户是可能在20天左右的时间内成交的。
C类客户指的是见到了企业当中真正使用产品的负责人,他不是第一KP,他是第二、第三KP,相当于一家企业的副总经理、销售总监,或者经理。但这个角色至关重要,因为是他负责的部门要用你的这款产品。
那么,如果客户认可你的产品,他还需要向上汇报两层,经过他的部门老大和最终KP的认可后,才有签单的可能,相当于3.0的签约难度系数。
C类客户在30天左右的时间内,有机会被close掉。
什么叫D类客户?就是他根本不会购买,对产品价值不认可,也没有购买能力,不需要再去跟进。
很多sales都说自己每天都很忙碌,要找客户资料、打电话约客户、在外面跑一天,忙到没有时间学习、进修。
所以,sales对自己的时间、对每一个客户、对自己更应该负责任。
负责任指的是:当和客户谈完,离开客户大门的时候,内心非常清晰、非常明了的知道你和这个客户谈到什么状态,哪些是确认好的信息,哪些还需要进一步确认。
-THE END-
对客户进行分类管理和推进能大幅度提升签约效率,如果sales目前还不具备客户分类推进和管理的能力,可以通过大量的实战,不断提升自己的段位,也将迎来自己业绩上的回报!
你可千万别用了,这4招销售技巧早就过时了!
销售/客户管理 • 红圈小管家 发表了文章 • 0 个评论 • 3196 次浏览 • 2019-03-15 09:45
很多人听了之后估计一脸懵逼,销售技巧还会过时?!
大家都知道,80%的业绩都是靠老顾客的,但是随着时间的累计,老顾客终究会流失,新的用户会不断涌进来。
在这一过程中因为顾客的经历和消费习惯的变化,一些旧的销售技巧开始失效,通俗点说就是:套路不灵了。
导购要热情接待顾客,是我们最常见的销售技巧之一。
可是面对这个常用技巧,70后可能会喜欢,80后估计会接受,90后则会排斥。同样的销售技巧,逐渐开始过时了。
当然不止这些,今天就跟大家分享这4个过时的销售技巧,以后用的时候一定要灵活。
1、热情洋溢的服务
新导购估计都被“指导过”,面对顾客应该服务热情点、嘴巴甜一点,这招要是搁以前,估计有用,放到现在只有挨白眼的份。
现在的消费者不比以前了,她们更懂的自己喜欢什么,需要什么。当她们进入一家新店铺时,她们更希望拥有“自己的挑选时间”,所以经常表现出沉默或者随便看看的样子。
这个时候,导购如果一味的追问,势必会把顾客逼走。
有效的做法是,只用2句话吸引或者留住顾客。
>> 第一句:直接说出品牌、店铺的名字,让顾客加深印象;
>> 第二句:直接说出店铺的好处,比如打折、新款的优点来吸引顾客。
说完之后,顾客还没有被吸引,也不要追问了。留给顾客足够的时间去挑选,说不准就看上某件商品了,这个时候再上去服务也不迟。
2、顾客进门就推销
顾客进门就推销,也是很多导购的常用的方法之一,却不知很多顾客就是这样被赶走的。
刚走进店铺的新顾客,对于某些还没开单的导购,就像看到了“提升业绩的救命稻草”。不管三七二十一,上来就在那嘚啵嘚啵的介绍自己产品有多好,品牌多出名,其实都是无用功。
顾客走进一家新的店铺,难免会产生陌生感。导购首先要做的是拉近与顾客的距离,而不是一味的推销。一味的强行推销,只会把顾客推到门外。
推销是一个考究契机的过程,当发生以下3种情况时,才是推销的好时机:
>> 第一种:顾客看中某样商品时,自然是导购该出马的时候;
>> 第二种:顾客因为价格纠结时,导购可以适当推销其他较低价的产品,来促进最终成单;
>> 第三种:顾客决定购买时,可以通过连带销售,促进其它产品的销量,提升业绩。
3、只会推荐畅销款
畅销款是很多店铺都会主打的产品,毕竟能成为畅销款,一定是受到大众喜欢的商品,推销起来更容易成单。可真相又是这么回事吗?
随着消费觉醒,顾客的穿着越来越个性化,小众品牌逐渐受到青睐,主要原因就是可以最大程度的避免撞衫。
畅销款可能在设计、款式上面占了优势,但是让撞衫成为了潜在风险。卖得越好,风险越大,对于这些追求个性的消费者来说,是绝对不能忍的。
面对这种棘手的问题,我们可以从顾客的穿着判断。
>> 顾客穿的是一些经典款、畅销款,自然不会在意撞衫这种问题,可以放心推荐;
>> 顾客如果穿的是小众品牌或者个性款式,畅销款一定不是推荐首选,我们可以推荐店铺内设计、款式都比较新颖,但是却不畅销的商品,或许更能收到顾客的喜欢。
4、用“稀有”来逼单顾客
我们经常会看到一些大品牌,喜欢用“限量”“限款”来吸引顾客,最终产品十分畅销,效果相当不错。可是对于普通品牌来说,这招就有点不太适用了。
除了一些品牌,大部分买手店都是从批发市场进货的,同质化的现象相当严重,所以“限量”“限款”对于消费者来说,没有十足的吸引力。
就算一些品牌服装,顾客也会从网店等其他渠道获得自己喜欢的商品。“限量”“限款”对于忠诚度不高的新顾客来说,效果会显得十分“鸡肋”。
当然,这招也并不是完全没用。当顾客面对喜欢的商品,表现出犹豫不决时,我们就可以通过“限量”“限款”来制造衣服的稀缺性,给顾客一个下定决心的理由。
没有什么永不过时的销售技巧。消费者在不断的更替,再牛的销售技巧也终会失去作用。而身为销售的你,只有不断的学习,不断的适应这种变化,才能拥有源源不断的业绩。 查看全部
很多人听了之后估计一脸懵逼,销售技巧还会过时?!
大家都知道,80%的业绩都是靠老顾客的,但是随着时间的累计,老顾客终究会流失,新的用户会不断涌进来。
在这一过程中因为顾客的经历和消费习惯的变化,一些旧的销售技巧开始失效,通俗点说就是:套路不灵了。
导购要热情接待顾客,是我们最常见的销售技巧之一。
可是面对这个常用技巧,70后可能会喜欢,80后估计会接受,90后则会排斥。同样的销售技巧,逐渐开始过时了。
当然不止这些,今天就跟大家分享这4个过时的销售技巧,以后用的时候一定要灵活。
1、热情洋溢的服务
新导购估计都被“指导过”,面对顾客应该服务热情点、嘴巴甜一点,这招要是搁以前,估计有用,放到现在只有挨白眼的份。
现在的消费者不比以前了,她们更懂的自己喜欢什么,需要什么。当她们进入一家新店铺时,她们更希望拥有“自己的挑选时间”,所以经常表现出沉默或者随便看看的样子。
这个时候,导购如果一味的追问,势必会把顾客逼走。
有效的做法是,只用2句话吸引或者留住顾客。
>> 第一句:直接说出品牌、店铺的名字,让顾客加深印象;
>> 第二句:直接说出店铺的好处,比如打折、新款的优点来吸引顾客。
说完之后,顾客还没有被吸引,也不要追问了。留给顾客足够的时间去挑选,说不准就看上某件商品了,这个时候再上去服务也不迟。
2、顾客进门就推销
顾客进门就推销,也是很多导购的常用的方法之一,却不知很多顾客就是这样被赶走的。
刚走进店铺的新顾客,对于某些还没开单的导购,就像看到了“提升业绩的救命稻草”。不管三七二十一,上来就在那嘚啵嘚啵的介绍自己产品有多好,品牌多出名,其实都是无用功。
顾客走进一家新的店铺,难免会产生陌生感。导购首先要做的是拉近与顾客的距离,而不是一味的推销。一味的强行推销,只会把顾客推到门外。
推销是一个考究契机的过程,当发生以下3种情况时,才是推销的好时机:
>> 第一种:顾客看中某样商品时,自然是导购该出马的时候;
>> 第二种:顾客因为价格纠结时,导购可以适当推销其他较低价的产品,来促进最终成单;
>> 第三种:顾客决定购买时,可以通过连带销售,促进其它产品的销量,提升业绩。
3、只会推荐畅销款
畅销款是很多店铺都会主打的产品,毕竟能成为畅销款,一定是受到大众喜欢的商品,推销起来更容易成单。可真相又是这么回事吗?
随着消费觉醒,顾客的穿着越来越个性化,小众品牌逐渐受到青睐,主要原因就是可以最大程度的避免撞衫。
畅销款可能在设计、款式上面占了优势,但是让撞衫成为了潜在风险。卖得越好,风险越大,对于这些追求个性的消费者来说,是绝对不能忍的。
面对这种棘手的问题,我们可以从顾客的穿着判断。
>> 顾客穿的是一些经典款、畅销款,自然不会在意撞衫这种问题,可以放心推荐;
>> 顾客如果穿的是小众品牌或者个性款式,畅销款一定不是推荐首选,我们可以推荐店铺内设计、款式都比较新颖,但是却不畅销的商品,或许更能收到顾客的喜欢。
4、用“稀有”来逼单顾客
我们经常会看到一些大品牌,喜欢用“限量”“限款”来吸引顾客,最终产品十分畅销,效果相当不错。可是对于普通品牌来说,这招就有点不太适用了。
除了一些品牌,大部分买手店都是从批发市场进货的,同质化的现象相当严重,所以“限量”“限款”对于消费者来说,没有十足的吸引力。
就算一些品牌服装,顾客也会从网店等其他渠道获得自己喜欢的商品。“限量”“限款”对于忠诚度不高的新顾客来说,效果会显得十分“鸡肋”。
当然,这招也并不是完全没用。当顾客面对喜欢的商品,表现出犹豫不决时,我们就可以通过“限量”“限款”来制造衣服的稀缺性,给顾客一个下定决心的理由。
没有什么永不过时的销售技巧。消费者在不断的更替,再牛的销售技巧也终会失去作用。而身为销售的你,只有不断的学习,不断的适应这种变化,才能拥有源源不断的业绩。
对客户这样说话的销售,都被末位淘汰了!
销售/客户管理 • 红圈小管家 发表了文章 • 0 个评论 • 3299 次浏览 • 2019-03-14 10:11
但其实在很多时候,就是那么不经意间,你的说话方式早已经影响了客户对你的看法。
若你意识到说话的重要性,那么你必定会考虑客户的感受,做到说话有所思考,做到谨言慎行,这会让你在不经意间被他人认可!
以下是7种最糟糕的说话方式,来看看我们应该如何去避免。
1、过多地使用语气词
“啊”这样的语气词常常出现在说话中,“嗯”“呃”等也屡见不鲜。美国演讲教练约翰·韦斯特称它们为“有声停顿”。
在工作场合说话时,人们往往把这些语气词加进句子,因为害怕“无声停顿”让他们失去听众。
事实正好相反。韦斯特说,那些过度使用语气词的人会迅速失去听众,而在说话过程中停顿得当,可以吸引听众的注意力。
过多的使用语气词会带来句式的“慵懒”,显得过于啰嗦,会使听的人觉得烦恼。
2、语速太快
很多人在紧张的时候,怕不一下子说完,便会忘记说什么,因此说话速度会不自觉的加快。
其实语速太快,对陈述不利,让人听了下句,忘了上句,还有可能造成说话人说话逻辑混乱,以致说不清楚。
说话教练苏珊·芬奇说,说话太快往往会“含糊、急促、接不上气”。
为了避免出现这种情况,苏珊建议人们在说话前吸一口气,这个简单的动作可以帮助说话者放慢语速。
3、声音太小
拥有好声音,是成就好口才非常重要的一部分,这就是为什么口才就是生产力四好训练中,好声音排在第一位的原因。
明快清脆、圆浑清亮是声音美的基本特征。声音太小,像是在自言自语,要听清楚困难,很少人想要认真听你说。
为管理人员提供服务的纽约声音教练桑德拉·卡赞说:“人们的表达能力取决于他们声音的类型”。
说话时想要保持合适的音量,最好的办法是吸足气。
4、声音沙哑
还是声音的问题,很多女性朋友都存在声音沙哑的问题,这是由于说话时,喉咙的气流中断所导致。
说话前吸足气可以避免声音沙哑,最好录下自己说话的声音,这样更容易辨别,你在什么情况下可能声音沙哑。
5、声音在句子结尾处变弱
注意到有人说到句子的结尾处时声音变小吗?那可能意味着,听众听不到重要的词语,无法完整理解演讲者的意思。
芬奇说:“要让你的声音得到足够的支撑,要让别人听到你要表达的所有东西。”
无法让人完全理解的说话是无效的,因此找出原因,对症下药。若是因为不够自信,那么请自信。若是因为气息不够足,那么请将你的话语分段说。
6、用升调说话
卡赞说,这个问题在女性中较为普遍,用升调说话会让听众觉得说话者不自信。
习惯用升调说话的人应该录下自己的声音,努力纠正。
7、语调单调
没有什么比语调单调更让听众感到乏味了。韦斯特说:“我们想从说话者的声音里听出热情和自信。”
这并不意味着,在说话过程中,变换高音和低音最重要,但你最好让语调有一些变化。多用富有感情色彩的短语会有帮助。
很多销售人员都一直在追求方法技巧,所谓的干货,但是这些都是别人的,你要形成自己的方法和技巧一定要有自己的道,如何找到自己的道,路在脚下。
1、要学会提炼关键词
关键词的提炼能让你更快地搞清楚客户的需求和顾虑,然后集中全力出击。
很多销售和客户聊了几个小时,最后都不知道自己说了什么,这样的情况不可取!
2、你要学会重复
你要学会重复客户说的观点,重复客户的问题。
当你反复强调这个关键问题,客户也就觉得这个问题确实是关键问题了,然后你把这个问题搞定,离成交就不远了!
3、要明确地告诉客户能带来的利益
记住你带给客户的利益一定是客户的需求,当客户非常明确的知道能够获得的利益后,我们就重点从这里入手。
足够的利益驱动是我们销售成交的关键!
4、要学会倾听
听比说重要100倍!当我们听的足够多,那么我们了解客户就足够多。
研究客户我们花费多少时间都不为过!让客户多发发牢骚,多提提问题,来了解客户的真实需求。
5、要学会站在客户角度考虑问题
当客户噼里啪啦说完后,我们不是立马回答问题。我们应该做到让客户觉得你站在他的这一边,想他所想。
这样才能取得客户信任!我们做销售不就是为了取得客户信任吗?
这有5个核心技巧,需要反复练习,也要反复做,形成自己的路,才会有自己的术。 查看全部
但其实在很多时候,就是那么不经意间,你的说话方式早已经影响了客户对你的看法。
若你意识到说话的重要性,那么你必定会考虑客户的感受,做到说话有所思考,做到谨言慎行,这会让你在不经意间被他人认可!
以下是7种最糟糕的说话方式,来看看我们应该如何去避免。
1、过多地使用语气词
“啊”这样的语气词常常出现在说话中,“嗯”“呃”等也屡见不鲜。美国演讲教练约翰·韦斯特称它们为“有声停顿”。
在工作场合说话时,人们往往把这些语气词加进句子,因为害怕“无声停顿”让他们失去听众。
事实正好相反。韦斯特说,那些过度使用语气词的人会迅速失去听众,而在说话过程中停顿得当,可以吸引听众的注意力。
过多的使用语气词会带来句式的“慵懒”,显得过于啰嗦,会使听的人觉得烦恼。
2、语速太快
很多人在紧张的时候,怕不一下子说完,便会忘记说什么,因此说话速度会不自觉的加快。
其实语速太快,对陈述不利,让人听了下句,忘了上句,还有可能造成说话人说话逻辑混乱,以致说不清楚。
说话教练苏珊·芬奇说,说话太快往往会“含糊、急促、接不上气”。
为了避免出现这种情况,苏珊建议人们在说话前吸一口气,这个简单的动作可以帮助说话者放慢语速。
3、声音太小
拥有好声音,是成就好口才非常重要的一部分,这就是为什么口才就是生产力四好训练中,好声音排在第一位的原因。
明快清脆、圆浑清亮是声音美的基本特征。声音太小,像是在自言自语,要听清楚困难,很少人想要认真听你说。
为管理人员提供服务的纽约声音教练桑德拉·卡赞说:“人们的表达能力取决于他们声音的类型”。
说话时想要保持合适的音量,最好的办法是吸足气。
4、声音沙哑
还是声音的问题,很多女性朋友都存在声音沙哑的问题,这是由于说话时,喉咙的气流中断所导致。
说话前吸足气可以避免声音沙哑,最好录下自己说话的声音,这样更容易辨别,你在什么情况下可能声音沙哑。
5、声音在句子结尾处变弱
注意到有人说到句子的结尾处时声音变小吗?那可能意味着,听众听不到重要的词语,无法完整理解演讲者的意思。
芬奇说:“要让你的声音得到足够的支撑,要让别人听到你要表达的所有东西。”
无法让人完全理解的说话是无效的,因此找出原因,对症下药。若是因为不够自信,那么请自信。若是因为气息不够足,那么请将你的话语分段说。
6、用升调说话
卡赞说,这个问题在女性中较为普遍,用升调说话会让听众觉得说话者不自信。
习惯用升调说话的人应该录下自己的声音,努力纠正。
7、语调单调
没有什么比语调单调更让听众感到乏味了。韦斯特说:“我们想从说话者的声音里听出热情和自信。”
这并不意味着,在说话过程中,变换高音和低音最重要,但你最好让语调有一些变化。多用富有感情色彩的短语会有帮助。
很多销售人员都一直在追求方法技巧,所谓的干货,但是这些都是别人的,你要形成自己的方法和技巧一定要有自己的道,如何找到自己的道,路在脚下。
1、要学会提炼关键词
关键词的提炼能让你更快地搞清楚客户的需求和顾虑,然后集中全力出击。
很多销售和客户聊了几个小时,最后都不知道自己说了什么,这样的情况不可取!
2、你要学会重复
你要学会重复客户说的观点,重复客户的问题。
当你反复强调这个关键问题,客户也就觉得这个问题确实是关键问题了,然后你把这个问题搞定,离成交就不远了!
3、要明确地告诉客户能带来的利益
记住你带给客户的利益一定是客户的需求,当客户非常明确的知道能够获得的利益后,我们就重点从这里入手。
足够的利益驱动是我们销售成交的关键!
4、要学会倾听
听比说重要100倍!当我们听的足够多,那么我们了解客户就足够多。
研究客户我们花费多少时间都不为过!让客户多发发牢骚,多提提问题,来了解客户的真实需求。
5、要学会站在客户角度考虑问题
当客户噼里啪啦说完后,我们不是立马回答问题。我们应该做到让客户觉得你站在他的这一边,想他所想。
这样才能取得客户信任!我们做销售不就是为了取得客户信任吗?
这有5个核心技巧,需要反复练习,也要反复做,形成自己的路,才会有自己的术。
销售如何用个人微信管理客户?以下5点,使业绩倍增!
销售/客户管理 • 红圈小管家 发表了文章 • 0 个评论 • 5234 次浏览 • 2019-03-13 09:50
你是不是也遇到过这种情况,那么请反问一下自己:
这么多朋友里有多少一个月没沟通了?
有多少半年没沟通了?
有多少加为好友后就没联系过?
这是很多人使用微信的一个过程,原来微信里都是亲朋好友,可慢慢的陌生人越来越多。
尤其通过微信做营销的朋友,想把微信变成一个维护客户关系的平台,大量的陌生人,让我们与好友的关系迅速的从强关系变成了弱关系。
而对这些好友我们往往疏于管理,如果再偶尔群发广告,朋友圈刷刷产品的话,被删好友就成了理所当然的事情。即使不被删掉,由于长时间没有人维护,信任基础缺失,这些好友基本上是堆积起来的数据,很难激活,也就对我们没有太大意义了。
那么个人微信管理、营销该如何做呢?以下5点是关键!
01
给客户“贴标签”
由于微信没有分类功能所以我们只能用贴标签的方式对好友进行分类。不过这样做也有好处,可以给一个好友贴数个标签,这样就可以从多个维度来定义好友。
比如一个好友的标签是:重点客户、女性、北京、意向A产品等等,这样我们就可以针对的管理了。
02
把客户分类
实体店的微信客户的来源一般有两个渠道,一个是门店,一个是网络。
到过店的和没到过店的对你的信任度是很不一样的,首先要把这两部分区分开。
再次到店的客户有消费过的,还有没消费过的,这也要标记出来。
做微信营销的企业,客户基本都是通过网络媒体来的,在首次消费过之后就可以做标签进行区分。
消费过是已经对你的产品服务认可了,以后的重点工作是追销和客户关系维护。
没消费过,但又给你留微信的,信任度上问题不大,肯定是有一点需求没有满足他,下来的主要工作是挖掘客户需求。
实体门店微信上的客户可以分为下面几类:
1、到店客户(Y)
2、没到店的客户(N)
3、消费过的客户(M)
4、没有消费过的客户(O)
5、重点客户(VIP)
目前线上微信营销的企业把客户分类做的更细致,比如按客户等级、产品意向、消费能力、年龄等。
标记可以自己自由设定,自己明白就好,微信不像QQ有很好的分组功能,但他有一个标签的功能,一个用户可以添加几个标签。
用标签把客户区格出来,是做好微信客户管理的第一步,当然也是最为繁琐的一步。
可能好些客户的状况已经忘记了,但没关系,从现在开始每加一个客户就做一个标记。
以前的能想到多少标记多少,实在想不起来的就做个统一的标签。
03
区别对待客户
一视同仁,对任何客户都一样,是再假不过的假话了。做生意就是为了挣钱,谁让我挣钱我就对谁好才是真理,当然,不能做亏心的生意。
同样我们做微信营销推广上也要对不同标签的客户做不同的活动。比如针对成交客户、未成交客户分别做活动。
针对线下实体的客户,可以按照标签进行区别对待。
>> 没到店的客户(N):要侧重把客户引导到门店来,可以搞些到店有礼之类的活动,当然要高的新颖点,不能让客户觉得很LOW。
>> 到店客户(Y)没有消费过的客户(O):这样的客户是因为需求没能够被满足,重点向其宣传,新产品、新服务等,挖掘客户需求。
>> 到店客户(Y)消费过的客户(M):客户对门店有一定信任,对产品也认可,对这部分客户宣传推广的重点应该放在消费升级、套餐升级上深度的挖掘客户需求,针对的制定促销方案。
>> 重点客户(VIP) :这已经是你的铁粉了,不要过多的宣传产品了,更多的给予人文关怀,让客户成为你的朋友,然后让他介绍客户给你。
总之,营销不能一概而论,对哪类客户要用哪种策略。
04
沟通有主次
少即是多,微信营销最忌讳的是追求数量而忽略质量。
一个精准的客户比100个普通微信好友重要的多。一次有效的沟通比100次群发的寒暄更有价值。
另外沟通一定要有主次,不能捡了芝麻丢了西瓜。
>> 重点客户(VIP):这是我们真正的衣食父母,是80/20法则中给我们带来80收益的那一批人,不管我们做任何活动,首先应该考虑我们的重点客户的感受,他们该享受什么优惠。
道理很浅显,但是我们有时候为了达成一个目标,会把重点客户忽略掉。比如:新用户专享、进店有礼、免费体验等都没考虑到我们的重点客户。
在沟通上:重点客户可以一对一沟通,较深入的沟通,一年之内最好打两次电话,打电话和发微信的感觉是不一样的。
>> 消费过的客户:这是我们经营的基石,虽然没给我们创造高额利润,但其分摊了我们的经营成本。
对于这类客户的方法一般是,在空闲时间分批次的沟通,一次联系5个哪个有回复和哪个聊一会,把他当成工作的一部分每天抽出一个小时找这些客户聊天。
沟通这类客户时要喜新不厌旧,但原则上是新客户优先。别说势利,毕竟新客户刚刚接触我们,我们需要尽快的给他建立一个认知,而老客户已经对我们相当了解了。
>> 没消费过的客户:是我们努力争取的对象,但由于没有和我们产生过链接所以很难持续的输出话题。
对这类客户我把它分为A、B、C组群发信息(需要针对性的编辑几套话术,不能群发个祝福啥的一点用没有),有回复的再逐一沟通。
05
互动渠道与方法
互动是个人微信客户管理最为重要的环节,是彼此相互建立信任和好感的基础。
微信群随着微信群的泛滥,各大微信群都在迅速的走向衰退期,现在建一个微信群最短7天就面临死亡了。要么集体潜水,整天没人说话,要么就是乱飞广告。
微信群现在的营销效果骤降,营销价值也在急剧降低。那么我们如何利用微信群互动呢?
01、持续的输出价值。
哪怕没人说话你也要输出,其实有很多人在默默的关注这个群,不要一味地追求活跃度,单纯的活跃度一点意义没有。
我曾经在一个群里“自言自语”了一个月,这个别人的一个群,期间有5/6个朋友加我好友,成交了2单。
只要你输出的有价值会有很多人看的,不要以为没人说话就没人看。
02、做分享。
不要直接扔公众号链接,现在公众号文章泛滥,扔公众号文章被打开的概率非常的低,即使是发文章也要附上简短文字说明。
发小段文字,或者用软件编辑一段话截图,这样传达信息的效果更好。
03、禁忌。
直接扔广告是最让人反感的行为,而且非常容易被踢出群。发广告时一定要提前的互动热场,不要发硬广。
朋友圈朋友圈是我们最长用的宣传阵地,也是我们塑造个人品牌和树立门店形象的主战场,我们在使用朋友圈时可以遵循几个规则:
1.杜绝广告刷屏
最惹人讨厌的就是广告刷屏,换位思考一下,谁打开朋友圈看到满屏的牛皮癣也不舒服。
原则上每天的朋友圈广告信息不要超过2条,如果想提高广告的宣传力度可以在发下一条广告时删除上一条广告。
2.保持朋友圈的美观
当一个客户点开你的朋友圈主页时,要让他看的舒服,广告尽量的少。
把超过三天的广告都删除掉(留着也没啥效果),这样你的朋友圈主页都是你的个人动态,让人看着就非常舒服了。
3.内容定位
前面两点是基础,做好了就开始考虑,就要考虑发什么内容。
内容设计需要:首先要把自己做一个定位,要树立某种恰当的形象。
例如:你是卖卫浴的,可以定位为卫浴达人;你是做木门的,可以定位为木门专家。然后发的内容要符合这个身份,身份的目的是让我们成为意见领袖更好的促进销售。微信沟通微信沟通包括一对一沟通和群发,其中一对一沟通是最有效的建立信任的方式,我们要制定一对一的客户共同计划,不要等着客户来和我们主动沟通。
重点客户让我们沟通前好好想想话术,女性三八节可以针对性的发个问候,天气情况可以温馨提醒,意向A产品,当这个产品有政策时第一时间能找到她。
群发,是一个双刃剑,一定要在群发时设计好话术。一个好的话术可以促进销售,但话术不到位,可能就得罪很多人了。
话术设计原则:简洁、有料、有趣或者有用,一个话术就是一个短文案。
以上。 查看全部
你是不是也遇到过这种情况,那么请反问一下自己:
这么多朋友里有多少一个月没沟通了?
有多少半年没沟通了?
有多少加为好友后就没联系过?
这是很多人使用微信的一个过程,原来微信里都是亲朋好友,可慢慢的陌生人越来越多。
尤其通过微信做营销的朋友,想把微信变成一个维护客户关系的平台,大量的陌生人,让我们与好友的关系迅速的从强关系变成了弱关系。
而对这些好友我们往往疏于管理,如果再偶尔群发广告,朋友圈刷刷产品的话,被删好友就成了理所当然的事情。即使不被删掉,由于长时间没有人维护,信任基础缺失,这些好友基本上是堆积起来的数据,很难激活,也就对我们没有太大意义了。
那么个人微信管理、营销该如何做呢?以下5点是关键!
01
给客户“贴标签”
由于微信没有分类功能所以我们只能用贴标签的方式对好友进行分类。不过这样做也有好处,可以给一个好友贴数个标签,这样就可以从多个维度来定义好友。
比如一个好友的标签是:重点客户、女性、北京、意向A产品等等,这样我们就可以针对的管理了。
02
把客户分类
实体店的微信客户的来源一般有两个渠道,一个是门店,一个是网络。
到过店的和没到过店的对你的信任度是很不一样的,首先要把这两部分区分开。
再次到店的客户有消费过的,还有没消费过的,这也要标记出来。
做微信营销的企业,客户基本都是通过网络媒体来的,在首次消费过之后就可以做标签进行区分。
消费过是已经对你的产品服务认可了,以后的重点工作是追销和客户关系维护。
没消费过,但又给你留微信的,信任度上问题不大,肯定是有一点需求没有满足他,下来的主要工作是挖掘客户需求。
实体门店微信上的客户可以分为下面几类:
1、到店客户(Y)
2、没到店的客户(N)
3、消费过的客户(M)
4、没有消费过的客户(O)
5、重点客户(VIP)
目前线上微信营销的企业把客户分类做的更细致,比如按客户等级、产品意向、消费能力、年龄等。
标记可以自己自由设定,自己明白就好,微信不像QQ有很好的分组功能,但他有一个标签的功能,一个用户可以添加几个标签。
用标签把客户区格出来,是做好微信客户管理的第一步,当然也是最为繁琐的一步。
可能好些客户的状况已经忘记了,但没关系,从现在开始每加一个客户就做一个标记。
以前的能想到多少标记多少,实在想不起来的就做个统一的标签。
03
区别对待客户
一视同仁,对任何客户都一样,是再假不过的假话了。做生意就是为了挣钱,谁让我挣钱我就对谁好才是真理,当然,不能做亏心的生意。
同样我们做微信营销推广上也要对不同标签的客户做不同的活动。比如针对成交客户、未成交客户分别做活动。
针对线下实体的客户,可以按照标签进行区别对待。
>> 没到店的客户(N):要侧重把客户引导到门店来,可以搞些到店有礼之类的活动,当然要高的新颖点,不能让客户觉得很LOW。
>> 到店客户(Y)没有消费过的客户(O):这样的客户是因为需求没能够被满足,重点向其宣传,新产品、新服务等,挖掘客户需求。
>> 到店客户(Y)消费过的客户(M):客户对门店有一定信任,对产品也认可,对这部分客户宣传推广的重点应该放在消费升级、套餐升级上深度的挖掘客户需求,针对的制定促销方案。
>> 重点客户(VIP) :这已经是你的铁粉了,不要过多的宣传产品了,更多的给予人文关怀,让客户成为你的朋友,然后让他介绍客户给你。
总之,营销不能一概而论,对哪类客户要用哪种策略。
04
沟通有主次
少即是多,微信营销最忌讳的是追求数量而忽略质量。
一个精准的客户比100个普通微信好友重要的多。一次有效的沟通比100次群发的寒暄更有价值。
另外沟通一定要有主次,不能捡了芝麻丢了西瓜。
>> 重点客户(VIP):这是我们真正的衣食父母,是80/20法则中给我们带来80收益的那一批人,不管我们做任何活动,首先应该考虑我们的重点客户的感受,他们该享受什么优惠。
道理很浅显,但是我们有时候为了达成一个目标,会把重点客户忽略掉。比如:新用户专享、进店有礼、免费体验等都没考虑到我们的重点客户。
在沟通上:重点客户可以一对一沟通,较深入的沟通,一年之内最好打两次电话,打电话和发微信的感觉是不一样的。
>> 消费过的客户:这是我们经营的基石,虽然没给我们创造高额利润,但其分摊了我们的经营成本。
对于这类客户的方法一般是,在空闲时间分批次的沟通,一次联系5个哪个有回复和哪个聊一会,把他当成工作的一部分每天抽出一个小时找这些客户聊天。
沟通这类客户时要喜新不厌旧,但原则上是新客户优先。别说势利,毕竟新客户刚刚接触我们,我们需要尽快的给他建立一个认知,而老客户已经对我们相当了解了。
>> 没消费过的客户:是我们努力争取的对象,但由于没有和我们产生过链接所以很难持续的输出话题。
对这类客户我把它分为A、B、C组群发信息(需要针对性的编辑几套话术,不能群发个祝福啥的一点用没有),有回复的再逐一沟通。
05
互动渠道与方法
互动是个人微信客户管理最为重要的环节,是彼此相互建立信任和好感的基础。
微信群随着微信群的泛滥,各大微信群都在迅速的走向衰退期,现在建一个微信群最短7天就面临死亡了。要么集体潜水,整天没人说话,要么就是乱飞广告。
微信群现在的营销效果骤降,营销价值也在急剧降低。那么我们如何利用微信群互动呢?
01、持续的输出价值。
哪怕没人说话你也要输出,其实有很多人在默默的关注这个群,不要一味地追求活跃度,单纯的活跃度一点意义没有。
我曾经在一个群里“自言自语”了一个月,这个别人的一个群,期间有5/6个朋友加我好友,成交了2单。
只要你输出的有价值会有很多人看的,不要以为没人说话就没人看。
02、做分享。
不要直接扔公众号链接,现在公众号文章泛滥,扔公众号文章被打开的概率非常的低,即使是发文章也要附上简短文字说明。
发小段文字,或者用软件编辑一段话截图,这样传达信息的效果更好。
03、禁忌。
直接扔广告是最让人反感的行为,而且非常容易被踢出群。发广告时一定要提前的互动热场,不要发硬广。
朋友圈朋友圈是我们最长用的宣传阵地,也是我们塑造个人品牌和树立门店形象的主战场,我们在使用朋友圈时可以遵循几个规则:
1.杜绝广告刷屏
最惹人讨厌的就是广告刷屏,换位思考一下,谁打开朋友圈看到满屏的牛皮癣也不舒服。
原则上每天的朋友圈广告信息不要超过2条,如果想提高广告的宣传力度可以在发下一条广告时删除上一条广告。
2.保持朋友圈的美观
当一个客户点开你的朋友圈主页时,要让他看的舒服,广告尽量的少。
把超过三天的广告都删除掉(留着也没啥效果),这样你的朋友圈主页都是你的个人动态,让人看着就非常舒服了。
3.内容定位
前面两点是基础,做好了就开始考虑,就要考虑发什么内容。
内容设计需要:首先要把自己做一个定位,要树立某种恰当的形象。
例如:你是卖卫浴的,可以定位为卫浴达人;你是做木门的,可以定位为木门专家。然后发的内容要符合这个身份,身份的目的是让我们成为意见领袖更好的促进销售。微信沟通微信沟通包括一对一沟通和群发,其中一对一沟通是最有效的建立信任的方式,我们要制定一对一的客户共同计划,不要等着客户来和我们主动沟通。
重点客户让我们沟通前好好想想话术,女性三八节可以针对性的发个问候,天气情况可以温馨提醒,意向A产品,当这个产品有政策时第一时间能找到她。
群发,是一个双刃剑,一定要在群发时设计好话术。一个好的话术可以促进销售,但话术不到位,可能就得罪很多人了。
话术设计原则:简洁、有料、有趣或者有用,一个话术就是一个短文案。
以上。
销售技巧靠谱十招:解除疑虑帮助客户下决心购买!
销售/客户管理 • 红圈小管家 发表了文章 • 0 个评论 • 3400 次浏览 • 2019-03-12 10:00
第一招 销售准备
销售准备是十分重要的,也是达成交易的基础。
销售准备是不受时间和空间限制的。个人的修养、对产品的理解、心态、个人对企业文化的认同、对客户的了解等等。
第二招 调动情绪,就能调动一切
良好的情绪管理(情商),是达至销售成功的关键,因为谁也不愿意和一个情绪低落的人沟通。
积极的情绪是一种的状态、是一种职业修养、是见到客户时马上形成的条件反射。销售人员用低沉的情绪去见客户,那是浪费时间,甚至是失败的开始。
无论你遇到什么挫折,只要见到客户就应该立即调整过来,否则宁可在家休息,也不要去见你的客户。
因而在我们准备拜访客户时,一定要将情绪调整到巅峰状态。
什么叫巅峰状态?我们有的时候会有这种感觉,今天做事特别来劲,信心十足,好像一切都不在话下,这就是巅峰状态,在这种状态下办事的成功率很高。
可这种状态时有时无,我们好像无法掌控。其实不然,这种状态只要经过一段时间的训练,是完全可以掌控的。比如优秀的运动员,在比赛前就能很快的进行自我调整到巅峰状态。
那么我们怎么才能把情绪调整巅峰状态呢?怎样才能掌控这种状态呢?
a)、忧虑时,想到最坏情况
在人生中快乐是自找的,烦恼也是自找的。如果你不给自己寻烦恼,别人永远也不可能给你烦恼。忧虑并不能够解决问题,忧虑的最大坏处,就是会毁了我们集中精神的能力。
因而当出现忧虑情绪时,勇敢面对,然后找出万一失败可能发生的最坏情况,并让自己能够接受就OK。
b)、烦恼时,知道安慰自我
人的痛苦与快乐,并不是有客观环境的优劣决定的,而是由自己的心态,情绪决定的。如果数数我们的幸福,大约有90%的事还不错,只有10%不太好。那为什么不能让自己快乐起来呢?
c)、沮丧时,可以引吭高歌
作为销售人员,会经常遭到拒绝,而有些人遭受拒绝就情绪沮丧,其实大可不必。没有经过锤炼的钢不是好钢。沮丧的心态会泯灭我们的希望。
第三招 建立信赖感
一、共鸣
如果见到客户过早地讲产品或者下属见到上级急于表现自己的才能,信赖感就很难建立,你说的越多,信赖感就越难建立。
比如客户上来就问,是你的产品好还是你们对手的产品好?在这时候,你怎么回答都不对,说自己的好,他肯定说你自己夸自己,不可信!你说我们不了解对手的情况,那他就会说你连同行都不了解,不专业!所以信赖感在建立过程中,也是很需要技巧的。
如果掌握的好,跟客户的信赖感很快就可以建立起来,此时要尽可能从与产品无关的事入手,为什么呢?说产品那是你的领域是你的专长,消费者心里是一种防备状态,你说得越多,他的防备心就越重,信赖感就越不容易建立。这时候,要从他熟知的事情入手,从鼓励赞美开始。
比如说在他家,你就可以问他说房子多少钱1平方米,您是做什么工作的?我对您的专业很感兴趣,能给我讲讲吗?有些问题人家是不愿回答,有些问题是必须回答的。
如果你是销售美容品的,面对一个女士可以说:“您的皮肤真好,您是怎么保养的啊”,她肯定要回答呀(因为这是她感兴趣的话题,也是她非常引以为傲的)。她回答时一定要引起你的共鸣,他说“以前用的是×××化妆品” ,你一定要对美容专业知识有所了解,同时要不断的赞美,从而引导她多说。
这就是共鸣。
你的共鸣点越多你跟对方的信赖感就越容易达成。设想一下如果赶巧了你和客户穿的是一样衣服,那么信赖感一眼就达成了,不用过程,就能感觉你的品位和他的品位是一样的。
人和人之间很愿意寻找同频率,看看这些词:同学、同行、同事、同志、一起为官叫同僚,反正两个人只要有点共同点,就容易凑到一起,就容易建立信任感。方法很简单,就是找更多的共同点,产生更多共鸣,你和对方的信赖感就建立起来了。
二、节奏
作为优秀的销售人员,跟消费者动作节奏和语速越接近信赖感就越好建立。
很多人都在做销售,怎么卖出去呀,其中很重要的一点就是跟着消费者的节奏走,对方的节奏快、语速很快,我们说话的语速也要很快;对方是个说话很慢的人,你还很快,他就不知为什么感觉极不舒服,信赖感怎么也建立不起来;如果对方是个语速适中的人,你的语速也要适中。
同时还要以对方能理解的表达方式和对方沟通。有些销售人员满嘴的专业术语,但请不要忘了,客户不是行业专家。
每天早上醒来可以听一个很好的励志光盘或听一段很激昂的歌曲。可以大声的对自己说“我是最棒的”给自己一些良好的心理暗示。一个好的心情是一天良好情绪的开始。
同时还要懂得一些具体的调整情绪的方法。这里只是简单的罗列几个调整情绪的基本方法,有兴趣的朋友可以阅读一些这方面的书籍。
第四招 找到客户的问题所在
因为信赖感建立起来后,你和对方都会感觉很舒服。这个时候,要通过提问来找到客户的问题所在,也就是他要解决什么问题。
比方你是卖空调的,就要了解客户买一台空调是要解决他的什么问题:是他家的老空调坏了,由于它的故障率太高,不想修了,要换一新的;还是客户从过去的旧房搬到现在的新房;还是客户过去没有用过空调,现在要改善生活条件;还是小区用的是统一的空调系统,自家用着不太方便,现在要装分体的;还是孩子结婚用……等等只有把问题找准了才能真正的替客户着想,帮助为客户找到他原本就有的需求。
我们怎样才能找到客户的问题所在呢?只有通过大量提问,才能了解客户到底想通过这次购买解决什么问题。
一个优秀的营销人员会用80%的时间提问,只用20%的时间讲解产品和回答问题。
第五招 提出解决方案并塑造产品价值
实际上这个时候,你已经可以决定给客户推销哪一类商品了。你的解决方案针对性会很强,客户会认为是为他量身定做的,他会和你一起评价方案的可行性,而放弃了对你的防备。
在这个过程中要不失时机的塑造你的产品价值,把你的品牌背景、企业文化、所获奖项毫不吝惜的告诉给你的客户,你的专业知识就有了用武之地,这个时候你说的话他很容易听得进去的。
第六招 做竞品分析
我们很多销售人员都知道不讲竞争对手不好,咱就卖咱的产品,说起对手的情况就说不了解。
错了!在信赖感没有建立的时候,客户和你站在对立方面,你去做竞品分析,他很反感你;可是当双方建立了信赖感,你又为他提出了解决方案时,他巴不得去听一些竞争品牌的缺点,他非常期望你做竞品分析,不然此时的流程就中断了,进行不下去了。
这时候,不但要分析竞品,而且一定要跟他讲清楚,我们好在哪儿,对方不好在哪儿(但一定是客观的,不能是恶意的攻击)。
这时的分析有两个作用。一方面为他的最终购买提供足够的依据;另一方面他购买商品之后肯定要四处炫耀:“我买的太好了,你买的怎么样?”,我们要给他提供充足的论据,去跟别人去辩论,证明他的选择是最明智的。
第七招 解除疑虑 帮助客户下决心
做完竞品分析,客户是下不了决心马上掏钱的,这个时候千万不能去成交,否则消费者买后会反悔的。
钱在自己的身上,总是多捂一会儿好。你看买空调的,不到热得受不了,人家就不着急买,他多捂一天,觉得是自己的。不愿意下购买决心,他肯定是有抗拒点。
你很容易判断他是否已经进入到这个状态了----他说,回去跟我爱人商量;我觉得这价格还是有点高;现在我身上正好没带钱……看到对方这个样子,我们要不断地一步一步地追问,一直问到找到真正的抗拒点为止。
例如,你问:“还有什么需要考虑的吗?”,他说:“我回去跟我爱人商量商量。”,你就继续问:“那您爱人会关心哪些问题。”,他就会说,我爱人关心什么问题,那么再追问,一步一步追问下去。 抗拒点找准了,解除的方法自然就有了。
第八招 成交 踢好临门一脚
很多销售人员,前面都做的很好,就是成交不了,其实这是销售人员的一种心理自我设限。
成交阶段,一定要用催促性、限制性的提问,这是铁定的规律,否则的话,你的流程要从头来一遍。
成交的阶段是你帮助消费者下决心的时候,但往往这个时候,很多人是不敢催促客户成交的。
其实只要你判断进入了这个阶段,马上就要用催促性、封闭式的提问,促使他的成交,要不然他还会把钱多捂几天,这几天什么变化都可能出现。什么是封闭式提问呢?比如“您是下午3点有时间,还是5点有时间”,在提问的时候已经给客户限定了一个范围。
学营销的人,大都学过这么一个案例---馄饨摊卖鸡蛋,两家馄饨摊位置一样、规模相近,可卖鸡蛋的数量不一样,供应鸡蛋的人很纳闷,有一天,他就去考察时才发现,两家老板问客户的问题不一样,一家采用开放式提问 :“您要不要鸡蛋?”鸡蛋就卖的少;另一家老板问的是封闭式提问“你要一个鸡蛋还是要两个呀?”他的鸡蛋卖的就多。
限制性提问也有好坏之分。
以卖衣服为例,你问客户“你是今天买还是过两天买呀?”这样的提问虽然也是限制性提问,但这还不算很好的问题,应该问: “你是要这件红色的还是黄色的?”这叫催促性的限制性提问。
要让客户及时作出选择,这是客户最痛苦的时候,因为要往外掏钱啦。问完问题之后,你就千万不要再说话了,眼睛看着他,等待……这时的关键就是问完之后别说话。
第九招:作好售后服务
人们往往认为,售后服务就是打打电话,上门维修,其实这些只是售后服务中很小很被动的一部分。
真正的售后服务是人们购买了商品或服务之后,我们对他的延续服务。
也就是我们在客户的使用过程中,为客户提供的咨询服务,成为客户的顾问,解决客户在使用中的问题。这样才能建立一个真正的稳定客户。
第十招 要求客户转介绍
人的分享是本能的,一旦客户确实认可了产品和服务,客户是很愿意分享的。
客户是通过转介绍而满足。这时候,他能积极地帮助你转介绍,而且不图回报,因为这是他心理极大的需求,有些销售人员这时候不好意思说“帮我介绍几户吧”,这个机会可能就丢失了。
你可以直截了当给他说:“我们还有很多任务,你赶紧帮我介绍几个吧?”没有关系,别不好意思,为什么呢?因为转介绍才是他最终需求满足,当我买了一件衣服的时候,第二天又有俩同事买了同样的,证明我的眼光很好,他们在追随我的品位。
转介绍的力量非常大,就看销售人员怎么利用了,当一个客户转介绍成功的时候,你的销售行为才算完成了,因为你满足了客户终极的需求。
但所有的这些都只是方法而已,在现实生活中真正给能让我们万事亨通的,还是我们的人格魅力,永远都是“德为上、方法次之”。 查看全部
第一招 销售准备
销售准备是十分重要的,也是达成交易的基础。
销售准备是不受时间和空间限制的。个人的修养、对产品的理解、心态、个人对企业文化的认同、对客户的了解等等。
第二招 调动情绪,就能调动一切
良好的情绪管理(情商),是达至销售成功的关键,因为谁也不愿意和一个情绪低落的人沟通。
积极的情绪是一种的状态、是一种职业修养、是见到客户时马上形成的条件反射。销售人员用低沉的情绪去见客户,那是浪费时间,甚至是失败的开始。
无论你遇到什么挫折,只要见到客户就应该立即调整过来,否则宁可在家休息,也不要去见你的客户。
因而在我们准备拜访客户时,一定要将情绪调整到巅峰状态。
什么叫巅峰状态?我们有的时候会有这种感觉,今天做事特别来劲,信心十足,好像一切都不在话下,这就是巅峰状态,在这种状态下办事的成功率很高。
可这种状态时有时无,我们好像无法掌控。其实不然,这种状态只要经过一段时间的训练,是完全可以掌控的。比如优秀的运动员,在比赛前就能很快的进行自我调整到巅峰状态。
那么我们怎么才能把情绪调整巅峰状态呢?怎样才能掌控这种状态呢?
a)、忧虑时,想到最坏情况
在人生中快乐是自找的,烦恼也是自找的。如果你不给自己寻烦恼,别人永远也不可能给你烦恼。忧虑并不能够解决问题,忧虑的最大坏处,就是会毁了我们集中精神的能力。
因而当出现忧虑情绪时,勇敢面对,然后找出万一失败可能发生的最坏情况,并让自己能够接受就OK。
b)、烦恼时,知道安慰自我
人的痛苦与快乐,并不是有客观环境的优劣决定的,而是由自己的心态,情绪决定的。如果数数我们的幸福,大约有90%的事还不错,只有10%不太好。那为什么不能让自己快乐起来呢?
c)、沮丧时,可以引吭高歌
作为销售人员,会经常遭到拒绝,而有些人遭受拒绝就情绪沮丧,其实大可不必。没有经过锤炼的钢不是好钢。沮丧的心态会泯灭我们的希望。
第三招 建立信赖感
一、共鸣
如果见到客户过早地讲产品或者下属见到上级急于表现自己的才能,信赖感就很难建立,你说的越多,信赖感就越难建立。
比如客户上来就问,是你的产品好还是你们对手的产品好?在这时候,你怎么回答都不对,说自己的好,他肯定说你自己夸自己,不可信!你说我们不了解对手的情况,那他就会说你连同行都不了解,不专业!所以信赖感在建立过程中,也是很需要技巧的。
如果掌握的好,跟客户的信赖感很快就可以建立起来,此时要尽可能从与产品无关的事入手,为什么呢?说产品那是你的领域是你的专长,消费者心里是一种防备状态,你说得越多,他的防备心就越重,信赖感就越不容易建立。这时候,要从他熟知的事情入手,从鼓励赞美开始。
比如说在他家,你就可以问他说房子多少钱1平方米,您是做什么工作的?我对您的专业很感兴趣,能给我讲讲吗?有些问题人家是不愿回答,有些问题是必须回答的。
如果你是销售美容品的,面对一个女士可以说:“您的皮肤真好,您是怎么保养的啊”,她肯定要回答呀(因为这是她感兴趣的话题,也是她非常引以为傲的)。她回答时一定要引起你的共鸣,他说“以前用的是×××化妆品” ,你一定要对美容专业知识有所了解,同时要不断的赞美,从而引导她多说。
这就是共鸣。
你的共鸣点越多你跟对方的信赖感就越容易达成。设想一下如果赶巧了你和客户穿的是一样衣服,那么信赖感一眼就达成了,不用过程,就能感觉你的品位和他的品位是一样的。
人和人之间很愿意寻找同频率,看看这些词:同学、同行、同事、同志、一起为官叫同僚,反正两个人只要有点共同点,就容易凑到一起,就容易建立信任感。方法很简单,就是找更多的共同点,产生更多共鸣,你和对方的信赖感就建立起来了。
二、节奏
作为优秀的销售人员,跟消费者动作节奏和语速越接近信赖感就越好建立。
很多人都在做销售,怎么卖出去呀,其中很重要的一点就是跟着消费者的节奏走,对方的节奏快、语速很快,我们说话的语速也要很快;对方是个说话很慢的人,你还很快,他就不知为什么感觉极不舒服,信赖感怎么也建立不起来;如果对方是个语速适中的人,你的语速也要适中。
同时还要以对方能理解的表达方式和对方沟通。有些销售人员满嘴的专业术语,但请不要忘了,客户不是行业专家。
每天早上醒来可以听一个很好的励志光盘或听一段很激昂的歌曲。可以大声的对自己说“我是最棒的”给自己一些良好的心理暗示。一个好的心情是一天良好情绪的开始。
同时还要懂得一些具体的调整情绪的方法。这里只是简单的罗列几个调整情绪的基本方法,有兴趣的朋友可以阅读一些这方面的书籍。
第四招 找到客户的问题所在
因为信赖感建立起来后,你和对方都会感觉很舒服。这个时候,要通过提问来找到客户的问题所在,也就是他要解决什么问题。
比方你是卖空调的,就要了解客户买一台空调是要解决他的什么问题:是他家的老空调坏了,由于它的故障率太高,不想修了,要换一新的;还是客户从过去的旧房搬到现在的新房;还是客户过去没有用过空调,现在要改善生活条件;还是小区用的是统一的空调系统,自家用着不太方便,现在要装分体的;还是孩子结婚用……等等只有把问题找准了才能真正的替客户着想,帮助为客户找到他原本就有的需求。
我们怎样才能找到客户的问题所在呢?只有通过大量提问,才能了解客户到底想通过这次购买解决什么问题。
一个优秀的营销人员会用80%的时间提问,只用20%的时间讲解产品和回答问题。
第五招 提出解决方案并塑造产品价值
实际上这个时候,你已经可以决定给客户推销哪一类商品了。你的解决方案针对性会很强,客户会认为是为他量身定做的,他会和你一起评价方案的可行性,而放弃了对你的防备。
在这个过程中要不失时机的塑造你的产品价值,把你的品牌背景、企业文化、所获奖项毫不吝惜的告诉给你的客户,你的专业知识就有了用武之地,这个时候你说的话他很容易听得进去的。
第六招 做竞品分析
我们很多销售人员都知道不讲竞争对手不好,咱就卖咱的产品,说起对手的情况就说不了解。
错了!在信赖感没有建立的时候,客户和你站在对立方面,你去做竞品分析,他很反感你;可是当双方建立了信赖感,你又为他提出了解决方案时,他巴不得去听一些竞争品牌的缺点,他非常期望你做竞品分析,不然此时的流程就中断了,进行不下去了。
这时候,不但要分析竞品,而且一定要跟他讲清楚,我们好在哪儿,对方不好在哪儿(但一定是客观的,不能是恶意的攻击)。
这时的分析有两个作用。一方面为他的最终购买提供足够的依据;另一方面他购买商品之后肯定要四处炫耀:“我买的太好了,你买的怎么样?”,我们要给他提供充足的论据,去跟别人去辩论,证明他的选择是最明智的。
第七招 解除疑虑 帮助客户下决心
做完竞品分析,客户是下不了决心马上掏钱的,这个时候千万不能去成交,否则消费者买后会反悔的。
钱在自己的身上,总是多捂一会儿好。你看买空调的,不到热得受不了,人家就不着急买,他多捂一天,觉得是自己的。不愿意下购买决心,他肯定是有抗拒点。
你很容易判断他是否已经进入到这个状态了----他说,回去跟我爱人商量;我觉得这价格还是有点高;现在我身上正好没带钱……看到对方这个样子,我们要不断地一步一步地追问,一直问到找到真正的抗拒点为止。
例如,你问:“还有什么需要考虑的吗?”,他说:“我回去跟我爱人商量商量。”,你就继续问:“那您爱人会关心哪些问题。”,他就会说,我爱人关心什么问题,那么再追问,一步一步追问下去。 抗拒点找准了,解除的方法自然就有了。
第八招 成交 踢好临门一脚
很多销售人员,前面都做的很好,就是成交不了,其实这是销售人员的一种心理自我设限。
成交阶段,一定要用催促性、限制性的提问,这是铁定的规律,否则的话,你的流程要从头来一遍。
成交的阶段是你帮助消费者下决心的时候,但往往这个时候,很多人是不敢催促客户成交的。
其实只要你判断进入了这个阶段,马上就要用催促性、封闭式的提问,促使他的成交,要不然他还会把钱多捂几天,这几天什么变化都可能出现。什么是封闭式提问呢?比如“您是下午3点有时间,还是5点有时间”,在提问的时候已经给客户限定了一个范围。
学营销的人,大都学过这么一个案例---馄饨摊卖鸡蛋,两家馄饨摊位置一样、规模相近,可卖鸡蛋的数量不一样,供应鸡蛋的人很纳闷,有一天,他就去考察时才发现,两家老板问客户的问题不一样,一家采用开放式提问 :“您要不要鸡蛋?”鸡蛋就卖的少;另一家老板问的是封闭式提问“你要一个鸡蛋还是要两个呀?”他的鸡蛋卖的就多。
限制性提问也有好坏之分。
以卖衣服为例,你问客户“你是今天买还是过两天买呀?”这样的提问虽然也是限制性提问,但这还不算很好的问题,应该问: “你是要这件红色的还是黄色的?”这叫催促性的限制性提问。
要让客户及时作出选择,这是客户最痛苦的时候,因为要往外掏钱啦。问完问题之后,你就千万不要再说话了,眼睛看着他,等待……这时的关键就是问完之后别说话。
第九招:作好售后服务
人们往往认为,售后服务就是打打电话,上门维修,其实这些只是售后服务中很小很被动的一部分。
真正的售后服务是人们购买了商品或服务之后,我们对他的延续服务。
也就是我们在客户的使用过程中,为客户提供的咨询服务,成为客户的顾问,解决客户在使用中的问题。这样才能建立一个真正的稳定客户。
第十招 要求客户转介绍
人的分享是本能的,一旦客户确实认可了产品和服务,客户是很愿意分享的。
客户是通过转介绍而满足。这时候,他能积极地帮助你转介绍,而且不图回报,因为这是他心理极大的需求,有些销售人员这时候不好意思说“帮我介绍几户吧”,这个机会可能就丢失了。
你可以直截了当给他说:“我们还有很多任务,你赶紧帮我介绍几个吧?”没有关系,别不好意思,为什么呢?因为转介绍才是他最终需求满足,当我买了一件衣服的时候,第二天又有俩同事买了同样的,证明我的眼光很好,他们在追随我的品位。
转介绍的力量非常大,就看销售人员怎么利用了,当一个客户转介绍成功的时候,你的销售行为才算完成了,因为你满足了客户终极的需求。
但所有的这些都只是方法而已,在现实生活中真正给能让我们万事亨通的,还是我们的人格魅力,永远都是“德为上、方法次之”。
如何提升你的销售额?会做业绩分析是关键
销售/客户管理 • 红圈小管家 发表了文章 • 0 个评论 • 6538 次浏览 • 2019-03-11 09:28
这不仅是企业里的决策者需要关心的问题,也是作为销售者们需要了解的--你的客户们都在关注着什么?
业绩对于每个企业都至关重要,因此业绩管理成为了企业管理者的重要工作。大多数企业想把自己的产品推向市场,无非采取零售或者分销的模式。
随着时代的进步,许多企业的终端门店也越来越推行标准化管理,但是标准化推行之后,业绩并未得到理想中的增长,这是为什么呢?基础工作不到位?员工工作不努力?标准化管理不管用?
其实,标准化管理对于企业有很大的指导意义,管理的好可以大大加速门店业绩,关键还是在于如何利用标准化后的成果,通过数据去驱动业绩增长,以及销售过程中要关注的数据维度。
01
销售分析常用指标
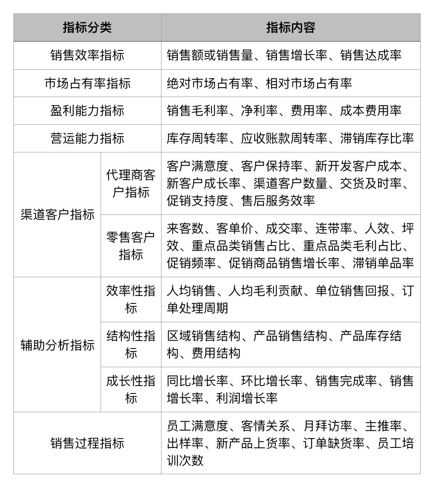
销售指标是能够反映销售各个方面绩效状况的一系列定量化的数字或定性文字描述(如下图)。
这里我们主要介绍定量销售指标。定性销售指标主要考量销售人员的个人能力,包括销售技巧、对产品知识的把握等,本文不在重点介绍。
◆◆关于各指标的计算方式◆◆
销售净利率=(净利润÷销售收入)×100%
销售增长率=(本期营业收入增加额÷上期营业收入)×100%
净利润增长率=(本期净利润增加额÷上期净利润)×100%
营业利润率=(营业利润÷营业收入)×100%
营业利润增长率=(本期营业利润增加额÷上期营业利润)×100%
成本费用利润率=(利润总额÷成本费用总额)×100%
盈利现金比率=(经营现金净流量÷净利润)×100%
销售收现比率=(销售商品或提供劳务收到的现金÷主营业务收入净额)×100%
应收账款周转次数=销售收入÷应收账款
应收账款周转天数=365÷(销售收入÷应收账款)
应收账款与收入比=应收账款÷销售收入
存货周转次数=销售成本÷平均存货
存货周转天数=365÷(销售收入÷存货)
存货与收入比=存货÷销售收入
02
销售行为管理指标
作为一个管理者,每天都要看下属的客户拜访情况,团队的成员会在协同软件上详细记录自己的拜访的情况,包括客户名称、行业和具体情况。为此,就需要重点关注以下三个维度的销售数据:
每日拜访情况:观察折线图,发现有明显下降的趋势,询问负责人,及时做出调整。
客户拜访情况:通过下属记录的明细数据了解每个客户拜访次数,拜访三次左右的客户会督促他们重点跟进一下;拜访了五次以上却没有签单的客户,了解原因,考虑是否放弃。
客户的行业分类:拜访和签单客户中,哪个行业居多也是管理者需要关注的指标,根据实际情况及时调整销售策略,重点攻占成交率高的行业客户。
03
销售业绩管理指标
作为公司的销售,给公司带来实际的收益是老板最愿意看到的,而如何管理好每个销售,是至关重要的。对于销售业绩的管理,同样也是通过数据直观的了解并及时调整方向:
销售排名:优秀的销售都喜欢拼第一,所以销售龙虎榜尤为重要,每天通过实际业绩排名对前三名员工给予相应的奖励,老板也会通过排行榜了解各部门业绩情况。
客户排行榜:客户方面也会做成交额汇总,因为大客户是需要定期维护的。对于有些大客户,成交额下降可以提醒我们及时做好补救。
库存管理:对于销售而言,了解公司库存会节约很大的成本,因为一旦缺货就会影响正常的交付时间。而管理者,来了解产品销售情况,哪些产品卖的好一目了然。
销售数据及时获取:不论销售额还是利润额,又或者销售目标达成率,种种数据都尤为重要,做销售管理需要及时掌握这些数据,因此我们将这些数据,这样呈现了出来。
红圈通的业务数据多维度可视化、多样化的报表让管理更省心
1. 可视化动态呈现企业的客户/拜访/人员等情况,将零散信息转化为结构化数据;
2. 帮助管理者围绕业务需要,高效调配资源,提升团队绩效产出,实现业绩增长。
对于管理者而言,追求有质量的增长,这应该是企业家的理性,更应该是企业家的远见。
企业的增长,自有其规律。只有遵循企业增长规律的增长,才是有质量的增长。
如果偏离或逆反了增长规律,即使短期能获得大幅的增长,长期来看,也是失败的、得不偿失的。
因为这种增长是非良性的,甚至是危险的,增长的越多,后续的窟窿越大。
以一家真实的企业为例,进行一下简要说明。
某知名食品制造业企业,主要产品为酱油、蚝油、调味酱。某季度末,其净利润同比增长率为23.33%,营业收入同比增长率为17.20%。
我们从以上几个方面,分析一下它的业绩增长质量。
1
增长的动力来源
增长的动力来源,就是它的增长是靠什么驱动的。明确这一点十分重要,它是后续分析的基础。
考察案例中企业增长的动力来源,发现它在该季度的业绩增长,主要是因为其酱油、蚝油产品的销售数量保持了稳定增长。
这种依靠销量增长而驱动的业绩增长,是比较常见的,也是比较良性的。
2
增长的协调性
考察其增长的协调性,发现其营业利润同比增长率为24.14%,净利润同比增长率为23.33%,这两者比较协调。
但营业收入同比增长率为17.20%,相对偏低一些,说明可能会增长后劲不足。
再考察其营业现金流与净利润的比值,发现高达89.37%,说明它大部分利润都能变成现金流,这是比较良好的信号。
3
增长的成本与代价
考察其成本与费用的变动情况,发现其营业成本变动幅度为12.52%,销售费用变动幅度为20.44%, 财务费用变动幅度为-51.32%,这些都比较安全。
但其管理费用变动幅度为28.79%,相对较高一些,背后的原因需要进一步考察。
4
增长的后续影响
依靠销量驱动的增长,相对比较温和,一般不会附带太多的副作用,或留下严重隐患。
考察该企业增长的后续影响,发现并无太多需要特别关注的问题。如果是因为降价、并购等,则后续问题可能会比较复杂,需要谨慎对待。
5
增长的潜力与空间
依靠销量驱动的增长,其增长潜力和空间取决于两个方面。
一是市场总体的成长性,二是企业的市场占有份额。
如果市场总体处于成长状态,企业的占有份额并不大,那就还有很大的增长潜力和空间。
反之,市场总体已处于衰落期,需求在持续下滑,或者企业的占有份额已经很高,那增长潜力和空间就很有限了。
考察案例中的企业,发现其市场总体相对平稳,而占有份额并不太高,这说明它尚有一定的增长潜力和空间。
6
增长的可持续性
依靠销量驱动的增长,是否可以持续,要看两个因素。
一是上面所说的增长潜力与空间,另一个是企业的竞争壁垒,或者说是护城河。
考察案例中的企业,其增长潜力与困境尚可,品牌、渠道等壁垒也不错,这说明它的增长还具备一定的可持续性。
7
增长的稳定性
考察该企业最近几个季度的净利润同比增长率,分别为23.33%、23.30%、23.11%、24.21%、24.49%、22.70%、20.65%,还是比较平稳的,说明它的增长具有一定的稳定性。
但也从另一个方面印证了,它所处的是一个趋于成熟的行业,已难以获得快速的增长。
8
增长的同步性
这主要是看企业的增长与行业的增长是否同步。
如果企业增长很快,但行业增长更快,企业的增长跟不上行业的增长,那说明有很多市场份额将被或已被竞争对手夺取。到行业终局的全面竞争阶段,企业将处于不利地位。
如果企业的增长速度比行业的增长速度快,那说明企业在行业中处于中线以上水平,到了行业终局,会有一定的胜出机会。
但机会最大的,还是增长最快、获取的市场份额最多的。考察案例中的企业,其增长速度,相对行业的增长还是不慢的。
对于大多数企业而言,数据能带来的价值都是很朴实的,朴实到讲出来都是大白话,没有技术基础也听的懂。 查看全部
这不仅是企业里的决策者需要关心的问题,也是作为销售者们需要了解的--你的客户们都在关注着什么?
业绩对于每个企业都至关重要,因此业绩管理成为了企业管理者的重要工作。大多数企业想把自己的产品推向市场,无非采取零售或者分销的模式。
随着时代的进步,许多企业的终端门店也越来越推行标准化管理,但是标准化推行之后,业绩并未得到理想中的增长,这是为什么呢?基础工作不到位?员工工作不努力?标准化管理不管用?
其实,标准化管理对于企业有很大的指导意义,管理的好可以大大加速门店业绩,关键还是在于如何利用标准化后的成果,通过数据去驱动业绩增长,以及销售过程中要关注的数据维度。
01
销售分析常用指标
销售指标是能够反映销售各个方面绩效状况的一系列定量化的数字或定性文字描述(如下图)。
这里我们主要介绍定量销售指标。定性销售指标主要考量销售人员的个人能力,包括销售技巧、对产品知识的把握等,本文不在重点介绍。
◆◆关于各指标的计算方式◆◆
销售净利率=(净利润÷销售收入)×100%
销售增长率=(本期营业收入增加额÷上期营业收入)×100%
净利润增长率=(本期净利润增加额÷上期净利润)×100%
营业利润率=(营业利润÷营业收入)×100%
营业利润增长率=(本期营业利润增加额÷上期营业利润)×100%
成本费用利润率=(利润总额÷成本费用总额)×100%
盈利现金比率=(经营现金净流量÷净利润)×100%
销售收现比率=(销售商品或提供劳务收到的现金÷主营业务收入净额)×100%
应收账款周转次数=销售收入÷应收账款
应收账款周转天数=365÷(销售收入÷应收账款)
应收账款与收入比=应收账款÷销售收入
存货周转次数=销售成本÷平均存货
存货周转天数=365÷(销售收入÷存货)
存货与收入比=存货÷销售收入
02
销售行为管理指标
作为一个管理者,每天都要看下属的客户拜访情况,团队的成员会在协同软件上详细记录自己的拜访的情况,包括客户名称、行业和具体情况。为此,就需要重点关注以下三个维度的销售数据:
每日拜访情况:观察折线图,发现有明显下降的趋势,询问负责人,及时做出调整。
客户拜访情况:通过下属记录的明细数据了解每个客户拜访次数,拜访三次左右的客户会督促他们重点跟进一下;拜访了五次以上却没有签单的客户,了解原因,考虑是否放弃。
客户的行业分类:拜访和签单客户中,哪个行业居多也是管理者需要关注的指标,根据实际情况及时调整销售策略,重点攻占成交率高的行业客户。
03
销售业绩管理指标
作为公司的销售,给公司带来实际的收益是老板最愿意看到的,而如何管理好每个销售,是至关重要的。对于销售业绩的管理,同样也是通过数据直观的了解并及时调整方向:
销售排名:优秀的销售都喜欢拼第一,所以销售龙虎榜尤为重要,每天通过实际业绩排名对前三名员工给予相应的奖励,老板也会通过排行榜了解各部门业绩情况。
客户排行榜:客户方面也会做成交额汇总,因为大客户是需要定期维护的。对于有些大客户,成交额下降可以提醒我们及时做好补救。
库存管理:对于销售而言,了解公司库存会节约很大的成本,因为一旦缺货就会影响正常的交付时间。而管理者,来了解产品销售情况,哪些产品卖的好一目了然。
销售数据及时获取:不论销售额还是利润额,又或者销售目标达成率,种种数据都尤为重要,做销售管理需要及时掌握这些数据,因此我们将这些数据,这样呈现了出来。
红圈通的业务数据多维度可视化、多样化的报表让管理更省心
1. 可视化动态呈现企业的客户/拜访/人员等情况,将零散信息转化为结构化数据;
2. 帮助管理者围绕业务需要,高效调配资源,提升团队绩效产出,实现业绩增长。
对于管理者而言,追求有质量的增长,这应该是企业家的理性,更应该是企业家的远见。
企业的增长,自有其规律。只有遵循企业增长规律的增长,才是有质量的增长。
如果偏离或逆反了增长规律,即使短期能获得大幅的增长,长期来看,也是失败的、得不偿失的。
因为这种增长是非良性的,甚至是危险的,增长的越多,后续的窟窿越大。
以一家真实的企业为例,进行一下简要说明。
某知名食品制造业企业,主要产品为酱油、蚝油、调味酱。某季度末,其净利润同比增长率为23.33%,营业收入同比增长率为17.20%。
我们从以上几个方面,分析一下它的业绩增长质量。
1
增长的动力来源
增长的动力来源,就是它的增长是靠什么驱动的。明确这一点十分重要,它是后续分析的基础。
考察案例中企业增长的动力来源,发现它在该季度的业绩增长,主要是因为其酱油、蚝油产品的销售数量保持了稳定增长。
这种依靠销量增长而驱动的业绩增长,是比较常见的,也是比较良性的。
2
增长的协调性
考察其增长的协调性,发现其营业利润同比增长率为24.14%,净利润同比增长率为23.33%,这两者比较协调。
但营业收入同比增长率为17.20%,相对偏低一些,说明可能会增长后劲不足。
再考察其营业现金流与净利润的比值,发现高达89.37%,说明它大部分利润都能变成现金流,这是比较良好的信号。
3
增长的成本与代价
考察其成本与费用的变动情况,发现其营业成本变动幅度为12.52%,销售费用变动幅度为20.44%, 财务费用变动幅度为-51.32%,这些都比较安全。
但其管理费用变动幅度为28.79%,相对较高一些,背后的原因需要进一步考察。
4
增长的后续影响
依靠销量驱动的增长,相对比较温和,一般不会附带太多的副作用,或留下严重隐患。
考察该企业增长的后续影响,发现并无太多需要特别关注的问题。如果是因为降价、并购等,则后续问题可能会比较复杂,需要谨慎对待。
5
增长的潜力与空间
依靠销量驱动的增长,其增长潜力和空间取决于两个方面。
一是市场总体的成长性,二是企业的市场占有份额。
如果市场总体处于成长状态,企业的占有份额并不大,那就还有很大的增长潜力和空间。
反之,市场总体已处于衰落期,需求在持续下滑,或者企业的占有份额已经很高,那增长潜力和空间就很有限了。
考察案例中的企业,发现其市场总体相对平稳,而占有份额并不太高,这说明它尚有一定的增长潜力和空间。
6
增长的可持续性
依靠销量驱动的增长,是否可以持续,要看两个因素。
一是上面所说的增长潜力与空间,另一个是企业的竞争壁垒,或者说是护城河。
考察案例中的企业,其增长潜力与困境尚可,品牌、渠道等壁垒也不错,这说明它的增长还具备一定的可持续性。
7
增长的稳定性
考察该企业最近几个季度的净利润同比增长率,分别为23.33%、23.30%、23.11%、24.21%、24.49%、22.70%、20.65%,还是比较平稳的,说明它的增长具有一定的稳定性。
但也从另一个方面印证了,它所处的是一个趋于成熟的行业,已难以获得快速的增长。
8
增长的同步性
这主要是看企业的增长与行业的增长是否同步。
如果企业增长很快,但行业增长更快,企业的增长跟不上行业的增长,那说明有很多市场份额将被或已被竞争对手夺取。到行业终局的全面竞争阶段,企业将处于不利地位。
如果企业的增长速度比行业的增长速度快,那说明企业在行业中处于中线以上水平,到了行业终局,会有一定的胜出机会。
但机会最大的,还是增长最快、获取的市场份额最多的。考察案例中的企业,其增长速度,相对行业的增长还是不慢的。
对于大多数企业而言,数据能带来的价值都是很朴实的,朴实到讲出来都是大白话,没有技术基础也听的懂。







