红圈新闻 | 和创科技取得最新发明专利!数据传输和处理技术再升级!

专利简介
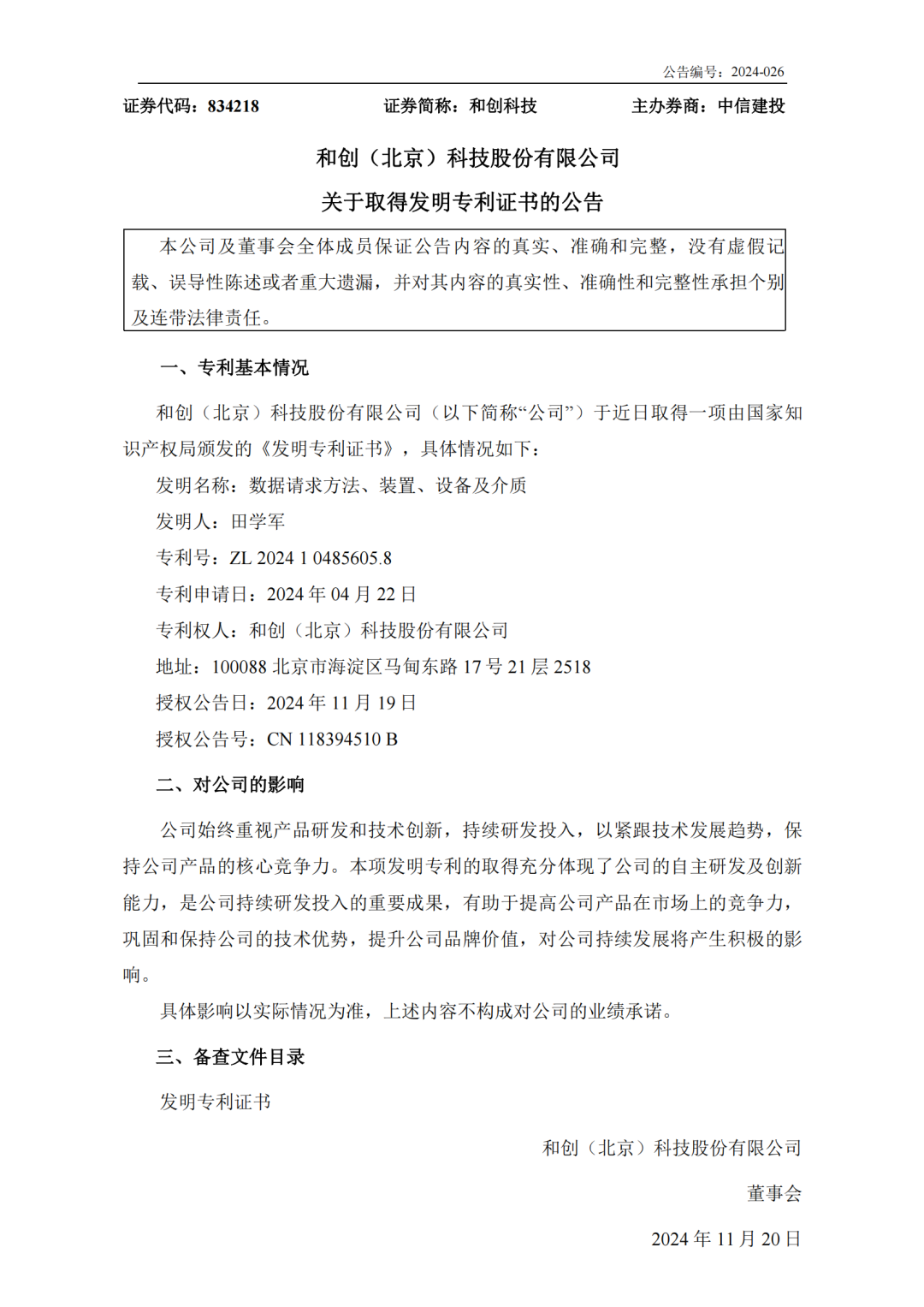
详细公告

公司自成立以来,始终将技术创新视为企业发展的核心驱动力,不断加大研发投入,吸引了一批优秀的研发人才,逐步建立起了一套完善的技术研发体系,近年来相继取得了数项发明专利。
通过运用此项创新技术,红圈工程项目管理系统能够更高效地实现数据的传输和处理,提升数据传输的准确性和稳定性,为用户提供更加优质、高效的数据服务。
这项新专利的获得,将进一步增强和创科技在数据传输领域的竞争优势。未来,公司将继续加大研发投入,不断探索新技术、新方法,为用户提供更加优质的产品和服务,推动行业的持续发展。
5月14日,“2021贵阳数字经济产业独角兽峰会”暨“贵阳独角兽加速基地揭牌仪式”在贵阳双龙航空港经济区开幕。大会上重磅发布了《中国产业创新百人榜》评选结果,红圈 CRM 创始人&CEO 刘学臣成功入选“2021产业创新百人榜”。
京公网安备 11010802037035号