> 资源中心 > 官方博客 > 商业洞察 > 清华大学发布《中国人工智能发展报告2018》:中国多项AI指标位列世界第一

清华大学发布《中国人工智能发展报告2018》:中国多项AI指标位列世界第一

作者: 来源:腾讯网 时间:2018-07-18

7月17日,由清华大学日前发布的《中国人工智能发展报告2018》显示,中国AI在多项指标中领先全球。比如在AI论文总量和高被引论文数量上,中国位列第一;在专利上,中国已经成为全球人工智能专利布局最多的国家;风险投资上,中国人工智能领域的投融资占到了全球的60%,成为全球最“吸金”的国家。

《中国人工智能发展报告2018》由清华大学中国科技政策研究中心、清华大学公共管理学院政府文献中心、清华大学中国工程科技发展战略研究院联合科睿唯安公司、科学家在线、中国信息通信研究院以及今日头条智库等多家机构合作,通力研究撰写完成,力图综合展现中国乃至全球人工智能发展现状与趋势,以提升公众认知水平,助力产业健康发展,服务国家战略决策。

该报告结合多方优势,具有研究视角综合前瞻、国际国内统筹兼顾、数据来源一手可靠、政策分析深入系统四个突出特征,并从科技产出与人才投入、产业发展和市场应用、发展战略和政策环境、以及社会认知和综合影响四个方面总结了主要发现,描绘了中国人工智能的发展全貌。

报告得出的主要结论如下:

一、在科技产出与人才投入层面:

1)论文产出:中国人工智能论文总量和高被引论文数量上都是世界第一。截至2017年,中国在AI领域的论文占比达到了27.68%,遥遥领先其他国家。

2)专利申请:中国成为全球人工智能专利布局最多的国家,数量略微领先美国和日本。中美日三国占全球AI总体专利公开数量的74%。

3)人才投入:中国人工智能人才总量世界第二仅次于美国,但是杰出人才占比低。截至2017年,中国AI人才拥有量达到18232人,占全世界总量8.9%,仅次于美国的13.9%。

二、在产业发展和市场应用层面:

1)企业规模:中国人工智能企业数量全球第二,北京是全球人工智能企业最集中的城市。截至2018年6月,中国AI企业达到1011家,只落后于美国的2028家。其中,北京以395家AI企业位列中国AI集中度城市第一。

2)风险投资:中国已成为全球人工智能投融资规模最大的国家。从2013年到2018年第一季度,中国AI领域的投融资规模占到了全球的60%,成为最“吸金”的国家。

3)市场规模:中国人工智能市场增长迅速,计算机视觉市场规模最大。2017年中国人工智能市场规模达到237亿元(计算机视觉占比34.9%),同比增长67%,预计2018年增速将达到75%。

4)产品应用:应用范围广泛,语音和视觉类产品最为成熟。人工智能已经在医疗健康、金融、教育、安防等多个垂直领域得到应用。阿里巴巴和小米的智能音箱在全球排在第三、四位。2017年中国中国机器人占全球232亿美元机器人市场的27%。

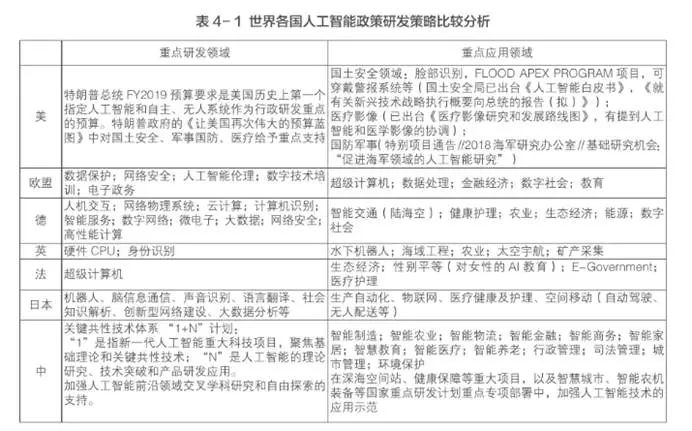
三、在发展战略和政策环境层面:

1)国际比较:各国人工智能战略与政策各有重点。中国人工智能政策聚焦于实现人工智能领域的产业化,助力中国的制造强国政策。

2)国家政策:从物联网,到大数据,再到人工智能。中国人工智能政策主要关注一下六个方面:中国制造、创新驱动、物联网、互联网+、大数据、科技研发。

3)地方政策:响应国家战略,地方政策主题因地而异。《中国制造2025》处于人工智能政策引用网络的核心,在个地方人工智能政策过程中发挥着纲领性的作用。中国人工智能活跃发展区域主要集中在津京冀、长三角和粤港澳地区。各地区和各省政策主题大有不同。

四、社会认知和综合影响层面:

1)国民认知:国民对人工智能认知度高,超半数受访者支持其全面发展。今日头条的问卷调查显示,只有6.23%的受访者对人工智能不了解;53%受访者支持人工智能全面发展,而持保守态度的为27%。

2)社会影响:人工智能显著提升其他行业的运转效率,但风险亦存。人工智能技术发展推动了零售、农业、物流、教育、金融等其他行业的发展模式,重构生产、分配、交换和消费等各环节。同时,人工智能对就业、隐私安全、社会公平等方面形成了不小的挑战。

3)教育调查:高校积极开设人工智能相关专业,年轻人学习人工智能热情高。截至2017年7月,由教育部批准设立的“智能科学与技术”本科专业的高效已达36个,人工智能相关专业方向达到79个。网民对学习人工智能的热情高,61%的受访者学习AI的时间在每周10-20个小时之间。

最终报告对中国人工智能发展做出以下几点初步判断和反思:

1、 从国际比较来看,中国人工智能发展已进入国际领先集团。

2、 从发展质量来看,中国人工智能发展还远未达到十分乐观的地步。

3、 从参与主体来看,中国人工智能企业的知识生产能力亟待提升。

4、 从应用领域来看,人工智能与能源系统的结合是一个被忽视的重要领域。

5、 从发展方式来看,中国需要加强产学研合作促进知识应用和转化。

6、 从政策环境来看,各地政府积极支持但也存在盲目跟风的倾向。



      声明:本内容转载自第三方平台,如有侵权请联系我们删除。