> 资源中心 > 官方博客 > 行业解读 > 销售拜访:如何约见并说服订单背后的关键人物?

销售拜访:如何约见并说服订单背后的关键人物?

作者:斯图·汉尼克 来源:销售与管理 时间:2018-04-19

一次拜访活动结束后,它的回应率、投资回报率、支出和收入数字,都可以告诉你活动是否成功。不过,据我发现,在活动进行过程中,归类分析每一位目标客户,然后跟踪他们的变动顺序,总是能帮助你取得最好的结果。这就是下面我们分析“四个拜访阶段”的用意:帮助你为每一次拜访活动准备一套标准的评估系统,因地制宜地实施必要的行动,从而最大限度地提高营销活动的成功率。


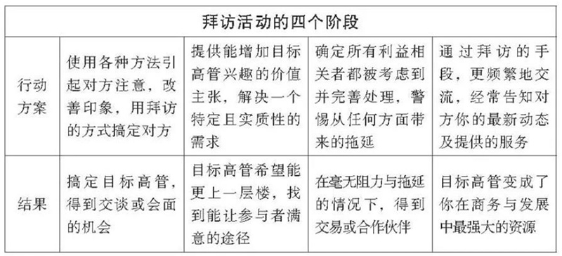
第一阶段 无足轻重


拜访活动刚开始,你的目标高管要么就是不知道你或你的公司的存在,要么就是隐约地听说过,但对你或你的品牌毫无印象。他们会觉得你无足轻重,觉得你是陌生人,或者比这个更糟糕——目标高管对你或你的公司抱有负面印象。在这种情况下,外部的措施会对你有帮助,比如在社交媒体上的建树、写作和宣传。这些工作加在一起能帮你改变目标高管对你的负面印象,从而让你更有可能与他们建立起更有意义的关系。销售拜访的首要功能就是帮你打通这个拜访阶段并走向下一步。


第二阶段 产生兴趣


在第二阶段中,某件事引起了你的目标高管的兴趣,让他们更愿意去了解你和你公司所能提供的事物。这时,目标高管通常会要求你提供更多的信息,或希望你与公司其他人谈谈。这是销售拜访活动中非常关键的一步。因为这说明你已经真正推动了拜访进程,而且也许正在朝着自己期待的终极目标前进。不过,让目标高管感兴趣是不足以让对方与你谈一笔生意或在合作协议上签字的。为了得到这样的结果,你提供的价值主张必须能让对方认同,并有可能与他们的计划吻合。而且你必须帮助他们,让他们对你的提案持赞同意见,这样才能让交易进程继续。


第三阶段 得到承诺


如果你进行到了这一阶段,那么这表明你已经粉碎了目标高管对你及你的公司所持的抗拒心理。而且你已经提供了让对方难以抗拒的条件,并让交易进程迅速地发展了。目标高管及他们的团队正张开了双臂接受你的解决方案,而且他们信任你、你的公司和你的品牌。这也是大多数交易与合作伙伴能够成形的阶段。


第四阶段 坚强后盾


在最后的这一阶段,你的目标客户已经变成了你的拥护者和支持者。他们会全心全意地信任你和你的公司,而且愿意把他们对你的满意度分享给他们的朋友及同僚—希望他们也能因你的服务而受益。你的名字会出现在目标高管的谈话中,他们经常会向他的公司内外的人推荐你。


那么,随之而来的一个明显问题是你的目标高管会在哪一个阶段与你做成交易呢?可惜,这个明显问题的答案不是那么明显。有些交易进展速度很快,从最初接触的第一次谈话就能迅速上升到承诺签合同;而其他的个案则需要更多的步骤和时间。甚至一些拜访活动是从第三阶段开始的,但随后却令人意外地停滞不前了。


通过以上图表你可以看到,要想让交易付诸实现并与客户建立关系大都需要达到第三个阶段。在这个阶段,目标高管完全接受了你和你提出的解决方案。要想达到这个层次既需要功夫也需要更多的拜访手法。正是出于这个原因,你需要把分析和重新为目标高管排名作为追踪营销活动的工作之一。你的名单上要特别关注处于第一阶段的每位目标高管,将他们尽快推向下一个阶段;假如你总是得不到有意义的反应,那么你就应该把他们从名单上剔除,换上新的目标高管。


处于第二阶段的目标高管是炙手可热的优质潜在客户,但你需要迅速展开行动,把他们移到第三阶段去,这样才能得到真正的承诺。你应该多关注他们,这样你才能了解为了能让谈话进行下去你还需要做什么,是否还有别的什么人需要被包括进来,以及是否还有哪些障碍有待清除。


处在第三阶段的目标高管代表的是近在咫尺的交易。假如不是,那么你的首要任务就是要搞清楚是否还有拦路石。交易进程往往会被不明不白掺和进来的因素干扰而停滞不前。不要因为你的拜访对象已经达到了第三阶段,就误以为交易已经胜券在握了。你会发现,有时候你或许需要再做一番努力才能让对方与你签订合同。“啊,正好有件别的事冒出来了,现在那项工作有最高优先权。”假如你收到这样的回应,就说明你的计划已经被搁置了。这与从刚开始就被拒绝一样毫无希望。因此,你的工作是始终让它生命旺盛,直到正式签约。


即便到了第四阶段,一些企划也可能会无疾而终。但是,这也是最有魔力的阶段。在这个阶段,由于被推荐,你的目标高管的数目与商务机会都会成倍地增长。如果你发现自己的业务在这一阶段停滞了,那么一定是你做错了某些非常基础的事情,你必须立即改正。我最近就有过一次类似的经历。我的客户是从事保险业的一间重要的公司。在我们最初的测试中,拜访活动创造出了96%的回应率和30000% 的投资回报率,而且我们的拜访目标也变成了我客户的热心支持者。


尽管如此,这次营销活动忽然停顿了,因为目标客户没能得到来自必要的利益相关者的投资协议。幸好,我们迅速地修改了方案,把一切又都拉回了正轨。不过,这让我们看到,即便是拜访与承诺都到达最高阶段后,假如不保持警觉并偶尔做相应调整,你的交易仍可能会不了了之。


如果拜访活动已经达到第四阶段,那么这是否表示你的销售拜访程序从此就不必再考虑他们了呢?绝对不是。他们是带你走向成功的关键人物,因为他们在帮助你宣传你的名字和你的服务。因此,销售拜访还有一个重要的任务,就是维持交流:你要让这些人保留在你心腹的小圈子里,你要不断地挖掘新东西,好让他们在谈起你时总是有新的话题。


亚马逊创始人杰夫· 贝佐斯有句很出名的话:“一个人的品牌就是人们背着他时做的评论。”拜访工作能直接影响他人,尤其是处于第四阶段的目标高管对你的评论。难道持续地提供你的信息并与他们保持联系不是最合情合理的策略吗?当然是。


声明:本内容转载自第三方平台,如有侵权请联系我们删除。

相关资讯

近来,“数字化转型”成了一个高频词,且热度不断在增高。业内许多人士都在谈论这个话题,大有谁不谈“数字化转型”谁就是个“落伍者”之状。为便于在相同语境下讨论问题,今天我也凑个热闹,以“数字化转型”为题,谈一点粗浅认识,就教于同行。

行业解读 2021-02-05
更多资讯