行业政策 | 注意!建筑行业将淘汰这些设备工艺!2月1日起施行!
据国家发改委官网消息,《产业结构调整指导目录(2024年本)》已经2023年12月1日第6次委务会议审议通过,现予公布,自2024年2月1日起施行。《产业结构调整指导目录(2019年本)》同时废止。
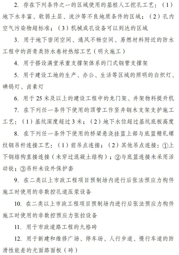
《目录(2024 年本)》由鼓励、限制和淘汰三类目录组成,其中与建筑行业相关内容如下:




来源:发改委
近来,“数字化转型”成了一个高频词,且热度不断在增高。业内许多人士都在谈论这个话题,大有谁不谈“数字化转型”谁就是个“落伍者”之状。为便于在相同语境下讨论问题,今天我也凑个热闹,以“数字化转型”为题,谈一点粗浅认识,就教于同行。
京公网安备 11010802037035号