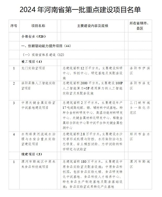
520个项目总投资约2.1万亿元!2024年河南省第一批重点建设项目名单敲定
1月2日,河南省发展和改革委员会公布了2024年第一批重点建设项目名单,入选项目共计520个,总投资约2.1万亿元,年度计划投资约5830亿元,涵盖创新驱动能力提升、基础设施建设、新型基础设施建设、产业转型发展、绿色低碳转型、民生社会事业改善等六大领域。


点击查看完整项目清单:2024年河南省第一批重点建设项目名单
近来,“数字化转型”成了一个高频词,且热度不断在增高。业内许多人士都在谈论这个话题,大有谁不谈“数字化转型”谁就是个“落伍者”之状。为便于在相同语境下讨论问题,今天我也凑个热闹,以“数字化转型”为题,谈一点粗浅认识,就教于同行。
京公网安备 11010802037035号