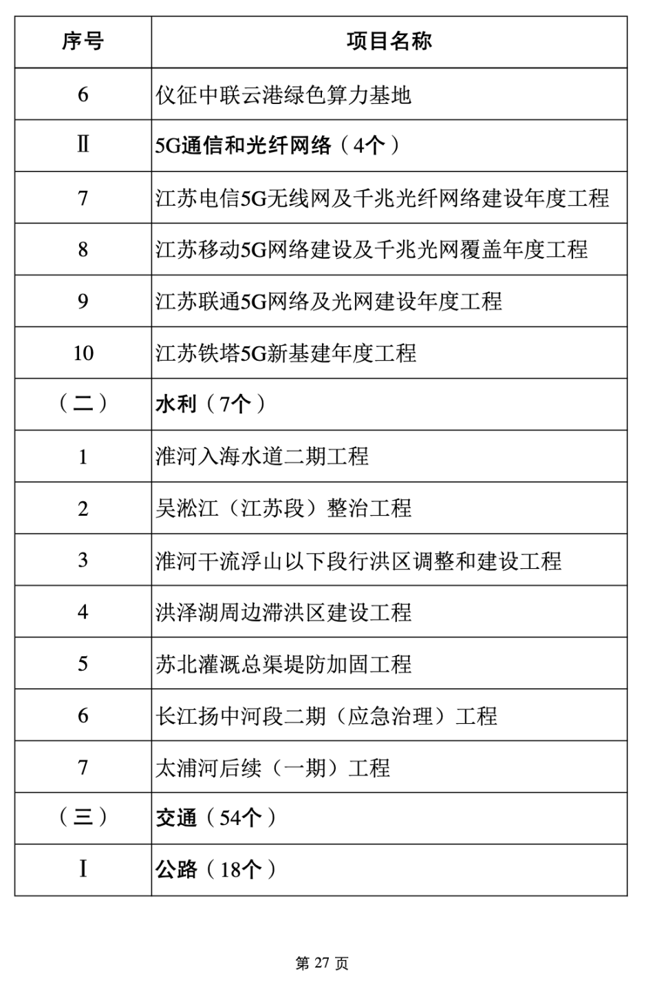
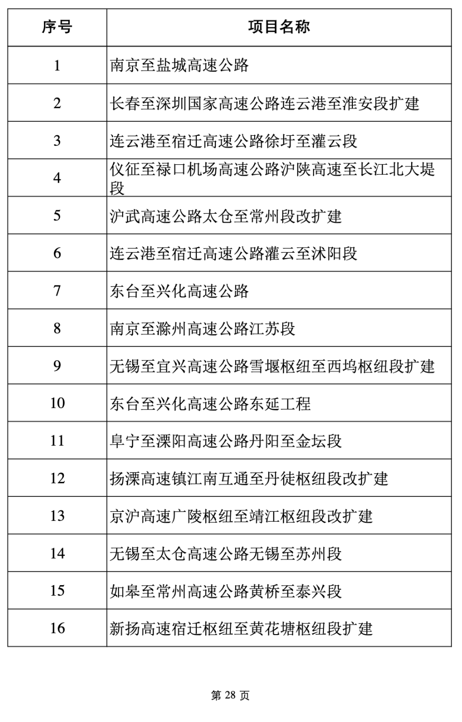
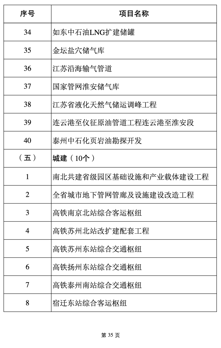
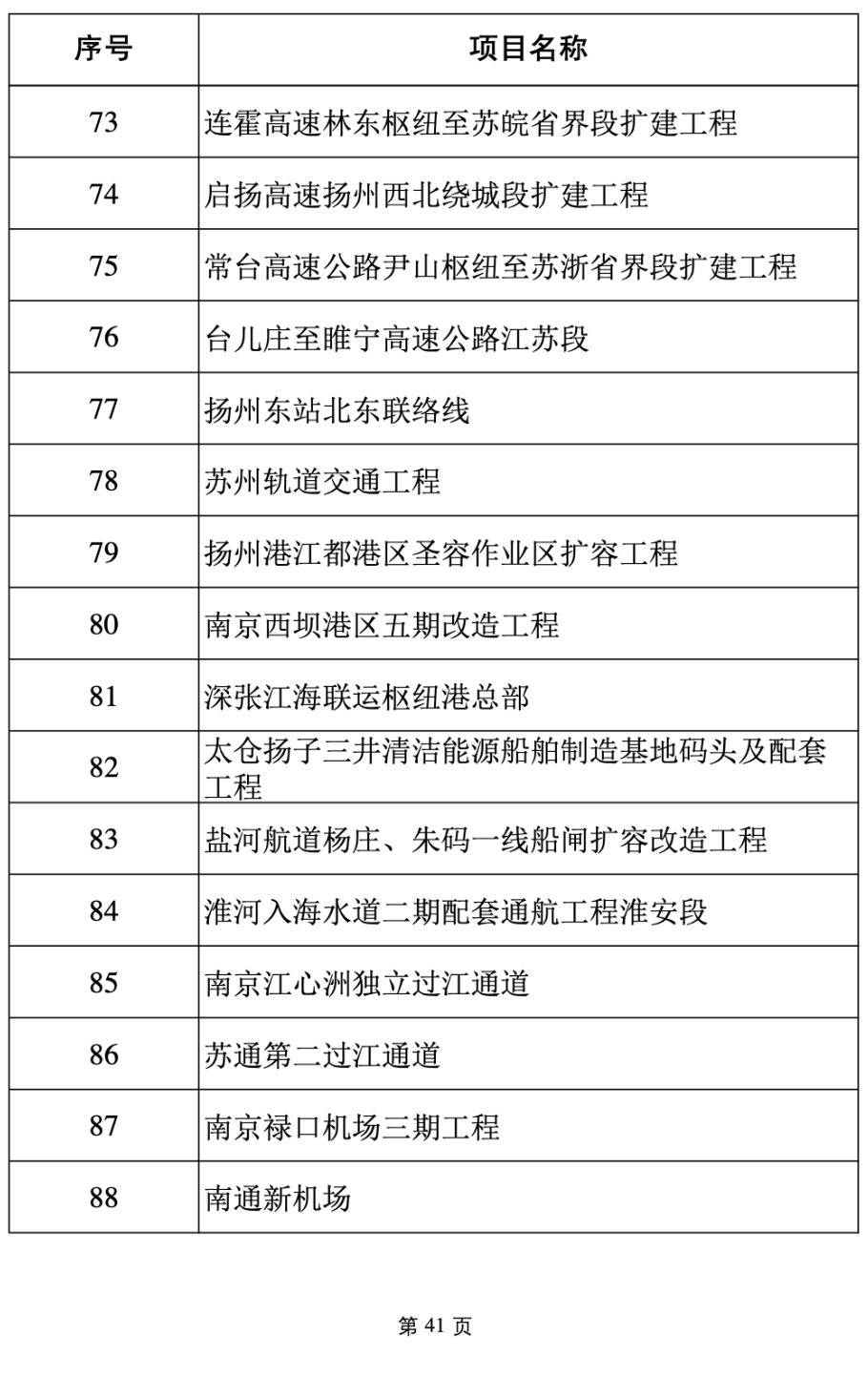
行业热点 | 500个!2025年江苏省重大项目名单发布!
来源:江苏省发改委
时间:2025-01-17
相关资讯
近来,“数字化转型”成了一个高频词,且热度不断在增高。业内许多人士都在谈论这个话题,大有谁不谈“数字化转型”谁就是个“落伍者”之状。为便于在相同语境下讨论问题,今天我也凑个热闹,以“数字化转型”为题,谈一点粗浅认识,就教于同行。
行业解读
2021-02-05













































京公网安备 11010802037035号